Algunos sistemas del mundo real contienen tal complejidad que es inviable representarlos íntegramente y de modo preciso a través de modelos analíticos; para estudiarlos sin embargo, podemos recurrir a la simulación. Shannon (1975) define simulación como el proceso de diseñar un modelo de un sistema real y realizar experimentos con este modelo, con el propósito de comprender su comportamiento o de evaluar diversas estrategias para que el sistema opere (dentro de los límites impuestos por un criterio o conjunto de criterios). Dependiendo de la naturaleza del sistema a representar, hay varios tipos de simulación. Una taxonomía habitual común para clasificar los problemas de simulación lo hace considerando tres dimensiones (Law y Kelton, 2000): (i) determinística vs. estocástica (se utilizan fórmulas determinísticas o se incorpora variabilidad estocástica), (ii) estática vs. dinámica (se simula un proceso estático que no varía a lo largo del tiempo, o uno dinámico que sí lo hace), y (iii) contínua vs. discreta (el proceso -su resultado o output medible- varía de modo continuo o lo hace a saltos discretos).
La simulación de eventos discretos (Discrete Event Simulation -DES-) es una técnica específica para modelar sistemas estocásticos que evolucionan en el tiempo (dinámicos) a saltos discretos, esto es, su estado cambia de forma estocástica (regida por probabilidad) en puntos concretos (simulados) en el tiempo.
Son ejemplos de procesos DES las colas de espera, los productos en una cadena de producción, e incluso los objetos digitales que se mueven en una red social. Su naturaleza discreta permite describir su comportamiento en términos de eventos, esto es, de una ocurrencia instantánea que puede cambiar el estado del sistema, mientras que entre eventos consecutivos todas las variables de estado van a permanecer invariables.
Las aplicaciones de DES son muy numerosas: sistema de fabricación, ingeniería de la construcción, gestión de proyectos, logística, sistemas de transporte, procesos de negocios, salud, redes de comunicaciones, … (Banks, 2005). La simulación de tales sistemas nos proporciona información sobre el riesgo, eficiencia y efectividad de los procesos, e incluso nos permite estudiar los efectos de introducir cambios en el sistema. En servicios públicos nos permite estudiar cuellos de botella en colas, optimizar flujos de pacientes en los hospitales, testar la robustez de una cadena de producción o predecir el funcionamiento de un nuevo protocolo o configuración en una red de telecomunicaciones.
Existen tres aproximaciones básicas para proceder en la simulación DES (Banks, 2005):
La librería simmer (Ucar y Smeets, 2019a) es un paquete de R para simulación DES que permite una modelización orientada a procesos de alto nivel. Además, explota el novedoso concepto de trayectoria: un camino común (o modo de comportamiento único) en el modelo de simulación para entidades (procesos) del mismo tipo (equivalentes). Aprovecha además la definición de flujos de trabajo en cadena (pipe) del paquete magrittr (Bache y Wickham, 2014).
La librería simmer se empezó a desarrollar en 2014 para resolver un problema de optimización de facilidades en servicios sanitarios, basada en la simulación de eventos discretos DES. Está implementada en C++ y de ahí su eficiencia.
No es la única librería de simulación de procesos en R, donde contamos con las librerías:
SpaDES (Chubaty and McIntire, 2019), que se centra en modelos discretos espacialesqueuecomputer (Ebert 2018; Ebert et al, 2017) implementa un método dficiente para simular colas con llegadas y tiempos de servicio arbitrarios.Más allá del lenguaje R, los competidores directos de simmer son SimPy (Team SimPy 2017) y SimJulia (Lauwens, 2017), construidos respectivamente, bajo los lenguajes Python y Julia.
Instalamos y cargamos pues, las librerías en R:
library(simmer)
library(simmer.bricks)
library(simmer.plot)
library(parallel)
library(dplyr)
library(tidyverse)simmerPara entender la Simulación de Eventos Discretos (DES), es preciso controlar cierta terminología específica, que se muestra a continuación:
Recurso (resource). Se trata de una entidad pasiva que no se mueve pero proporciona un servicio o realiza una actividad dirigida a las llegadas que se producen en el sistema. Todo recurso en simmer contiene dos elementos auto-gestionados:
Gestor (manager). Es una entidad activa, esto es, un proceso que tiene la habilidad de reajustar las propiedades de un recurso (como su capacidad y tamaño de la cola) a medida que transcurre el tiempo (run-time).
Fuente (source) es el proceso responsable de generar nuevas llegadas según un patrón de tiempos entre llegadas, y de integrarlas en el modelo de simulación.
Llegada (arrival). Es un proceso capaz de interaccionar con los recursos del modelo de simulación. Puede tener atributos y valores de priorización asociados, y en general, tiene un tiempo de vida limitado. Tras su creación, cada llegada es integrada en una trayectoria dada.
Trayectoria (trajectory). Se trata de la secuenciación de actividades que definen el camino a seguir de cada una de las llegadas que acceden a ella. El modelo de simulación se representa por un conjunto de trayectorias.
Actividad (activity) es la unidad individual de acción que permite que las llegadas interactúen con los recursos y otras entidades, realicen rutinas mientras están en el sistema, retrocedan y avancen a lo largo de la trayectoria de forma dinámica, etc.
Todos los procesos son susceptibles de ser representados a través de diagramas de flujo. Es conveniente siempre representarlos, con el fin de ordenar y mostrar con claridad los caminos y secuenciaciones involucradas. Para crear diagramas de flujo disponemos de una simbología estándar (ver símbolos ANSI en diagramas de flujo).
La simulación con simmer, aunque se puede basar en los eventos, funciona mejor orientada a los procesos, esto es, enfocada a la identificación e fuentes y procesos y a las interacciones entre ellos. Utiliza dos elementos básicos:
env, gestiona los recursos (resources) y las fuentes de llegadas (generators), controla la ejecución de la simulación y contiene los resultados de la simulación.trajectory, son las secuencias de acciones que van a experimentar las llegadas.Simular con simmer consiste, simplemente, en construir un entorno de simulación en el que se añaden recursos (con add_resource) y se generan llegadas (aludiendo a sus fuentes con add_generator), y estas llegadas son redirigidas a trajectorias que contienen las instrucciones de las acciones e interacciones con recursos de las llegadas. Toda la sintaxis se encadena con el comando pipe %>%.
Aunque las trayectorias se definen de modo independiente a los entornos de simulación, se recomienda definir el entorno en primer lugar (pues nombra recursos y llegadas), para luego definir la trayectoria extrayendo información de él. Es una buena práctica, para escribir la sintaxis, inicializar el entorno de simulación, env=simmer(), definir a continuación las trayectorias y a terminar completando el entorno de simulación con los recursos y las fuentes. Hay que tener en cuenta que las trayectorias y los entornos van a usar elementos comunes, con lo que la sintaxis ha se ser construida/revisada a la par.
La Figura 2 ilustra de un modo sencillo la dinámica de simulación con simmer a partir de entornos y trayectorias.
Figura 2. Entorno de simulación en simmer Fte: IBiDat
Veamos un ejemplo de un modelo de simulación sencillo en el que a un sistema llegan clientes que tardan 10 minutos en ser atendidos por un único servidor. Si al llegar un cliente el servidor está ocupado atendiendo a otro cliente, el que acaba de llegar habrá de esperar en la cola hasta que el servidor se desocupe.
# Inicialización del entorno de simulación
env=simmer()
# Definición de la trayectoria que va a seguir una llegada
traj0=trajectory() %>%
# al acceder visualiza este mensaje
log_("Llegada al servicio. Tiempo de atención: 10 minutos.") %>%
# la llegada accede al recurso llamado 'servicio'; sólo hay uno (capacidad=1)
seize("servicio",1) %>%
# permanece en el recurso 10 ut
timeout(10) %>%
# al terminar visualiza el mensaje 'Salida'
log_("Salida del servicio,") %>%
release("servicio",1)
# Compleción del entorno de simulación
env=env %>%
# hay 1 recurso denominado 'servicio'
add_resource("servicio",1) %>%
# el generador de llegadas (clientes) los redirige a la trayectoria traj0; estas llegadas se suceden según la distribución o secuencia de tiempos entre llegadas establecida en el tercer argumento
add_generator("cliente", traj0,function() c(5,5,20,5)) %>%
# se visualiza el output simulado
print() %>%
# hasta llegar al instante 39
run(until=39)## simmer environment: anonymous | now: 0 | next: 0
## { Monitor: in memory }
## { Resource: servicio | monitored: TRUE | server status: 0(1) | queue status: 0(Inf) }
## { Source: cliente | monitored: 1 | n_generated: 0 }
## 5: cliente0: Llegada al servicio. Tiempo de atención: 10 minutos.
## 10: cliente1: Llegada al servicio. Tiempo de atención: 10 minutos.
## 15: cliente0: Salida del servicio,
## 25: cliente1: Salida del servicio,
## 30: cliente2: Llegada al servicio. Tiempo de atención: 10 minutos.
## 35: cliente3: Llegada al servicio. Tiempo de atención: 10 minutos.
Al visualizar el output, apreciamos el comportamiento: el cliente0 accede al recurso en el instante 5 y permanece en él durante 10 minutos, hasta el instante 15. El cliente1 accede a los 5 minutos de acceder el primero, entra en el servicio, pero queda en cola (al ser 1 la capacidad del servicio) hasta que finaliza el cliente0, esto es, en el instante 15, cuando empieza a ser atendido y sale del servicio en el instante 25. El cliente2 entra a los 20 minutos de que entrara el anterior (instante 30) y comienza a ser atendido en el servicio, pero no llega a salir porque la simulación se detiene en el instante 39, antes de que finalice su servicio. Cinco minutos más tarde (instante 35) llega el cliente3 que queda en cola de espera.
Veamos a continuación las pautas básicas para construir trayectorias, recursos y fuentes.
Una trayectoria es una receta con una secuencia de actividades. Cada actividad viene descrita por un verbo que representa una funcionalidad concreta (bloque funcional). El conjunto de acciones disponibles en simmer lo estudiaremos en la sección Acciones.
El comando trajectory() genera un objeto trayectoria, y las actividades de la misma son incorporadas a ella mediante el operador %>%.
Repitamos el ejemplo de simulación anterior, prescindiendo del servidor. El sistema se simplifica de modo que tan solo secuenciamos sucesivas llegadas de visitantes a una tienda, que permanecen 10 minutos en ella y luego se marchan.
env=simmer()
traj0=trajectory() %>%
log_("Llegada a la tienda") %>%
timeout(10) %>%
log_("Salida de la tienda")
# visualizamos el conjunto de actividades secuenciadas que comprende
traj0## trajectory: anonymous, 3 activities
## { Activity: Log | message: Llegada a ..., level: 0 }
## { Activity: Timeout | delay: 10 }
## { Activity: Log | message: Salida de ..., level: 0 }
# o una actividad en particular
traj0[1]## trajectory: anonymous, 1 activities
## { Activity: Log | message: Llegada a ..., level: 0 }
# Procedemos con la simulación hasta el instante 39
env=env %>%
add_generator("visitante", traj0,function() c(5,5,20,5)) %>%
print() %>%
run(until=39)## simmer environment: anonymous | now: 0 | next: 0
## { Monitor: in memory }
## { Source: visitante | monitored: 1 | n_generated: 0 }
## 5: visitante0: Llegada a la tienda
## 10: visitante1: Llegada a la tienda
## 15: visitante0: Salida de la tienda
## 20: visitante1: Salida de la tienda
## 30: visitante2: Llegada a la tienda
## 35: visitante3: Llegada a la tienda
El ejemplo anterior muestra las dos actividades más básicas: log_("mensaje") muestra un mensaje, y timeout() gasta algún tiempo en el sistema. Una llegada que se incorpore a esta trayectoria, visualizará el mensaje “Llegada”, luego permanecerá en el sistema 10 unidades de tiempo, y finalmente visualizará el mensaje “Salida”.
Este ejemplo utiliza parámetro fijos: una cadena de caracteres para log_ (“mensaje”) y un valor numérico para timeout. Sin embargo, se pueden introducir parámetros dinámicos a través de funciones. Una forma de transformar el ejemplo anterior con funciones podría ser el siguiente, en el que un tiempo fijo de 10 se sustituye por una simulación normal con media 10:
env=simmer()
traj1=trajectory() %>%
log_(function() "Llegada a la tienda") %>%
timeout(function() rnorm(1,10,1)) %>%
log_(function() "Salida de la tienda")
env=env %>%
add_generator("cliente", traj1,function() c(5,5,20,5)) %>%
print() %>%
run(until=60)## simmer environment: anonymous | now: 0 | next: 0
## { Monitor: in memory }
## { Source: cliente | monitored: 1 | n_generated: 0 }
## 5: cliente0: Llegada a la tienda
## 10: cliente1: Llegada a la tienda
## 14.9831: cliente0: Salida de la tienda
## 19.1464: cliente1: Salida de la tienda
## 30: cliente2: Llegada a la tienda
## 35: cliente3: Llegada a la tienda
## 39.9224: cliente2: Salida de la tienda
## 40: cliente4: Llegada a la tienda
## 43.7392: cliente3: Salida de la tienda
## 45: cliente5: Llegada a la tienda
## 48.9513: cliente4: Salida de la tienda
## 55.0769: cliente5: Salida de la tienda
Las trajectorias se pueden seccionar, juntar y modificar:
traj2=join(traj0[c(1,3)],traj0[2])
traj2## trajectory: anonymous, 3 activities
## { Activity: Log | message: Llegada a ..., level: 0 }
## { Activity: Log | message: Salida de ..., level: 0 }
## { Activity: Timeout | delay: 10 }
traj2[1]=traj2[3]
traj2## trajectory: anonymous, 3 activities
## { Activity: Timeout | delay: 10 }
## { Activity: Log | message: Salida de ..., level: 0 }
## { Activity: Timeout | delay: 10 }
Hay muchas actividades disponibles, que presentaremos categorizadas más adelante, según su funcionalidad.
Recordemos que un recurso en la simulación DES, esto es, el objeto que proporciona un servicio a las llegadas, tiene dos componentes internos: un servidor y una cola, y va a ser definido por tres parámetros:
Un recurso se define en un entorno de simulación con el comando add_resource:
add_resource(.env, name, capacity = 1, queue_size = Inf, mon = TRUE,
preemptive = FALSE, preempt_order = c("fifo", "lifo"),
queue_size_strict = FALSE, queue_priority = c(0, Inf))
El argumento mon indica si el simulador debe monitorizar este recurso o no. Los recursos son monitorizados y no preventivos por defecto, preemptive=FALSE. La prevención significa que si una llegada con prioridad alta se convierte en elegible para ser procesada, el recurso detendrá temporalmente el procesado de una (o más) de las llegadas con menos prioridad que estén siendo atendidas, y atenderá la preferente. En los recursos preventivos, el parámetro preempt_order define qué llegada debería detenerse primero si hay muchas llegadas con prioridad baja, y asume por defecto una política FIFO (First in, first out), aunque también podría especificarse una LIFO (Last in, first out). Todas las llegadas con mayor preferencia son ubicadas en una cola especial que tiene mayor prioridad que la cola principal, y en consecuencia se atiende antes.
El parámetro queue_size_strict controla si esta cola especial de llegadas preferentes debe ser tenida en cuenta para calcular el tamaño límite de la cola. Si este parámetro impone el límite, entonces los rechazos se producirán en la cola principal.
Por defecto todas las llegadas son puestas en cola, pero si hay que restringir el tamaño de la cola por prioridades, el valor ha de especificarse en el argumento queue_priority, que rechazará en la cola todas las llegadas con una prioridad inferior.
Una fuente de llegadas, clientes o productos de un sistema de simulación es definida con tres parámetros principales:
Hay dos tipos de fuentes: generadores y fuentes de datos.
add_generator(), que genera tiempos dinámicos entre llegadas a partir de una función (distribución) que define el usuario;add_generator(.env, name_prefix, trajectory, distribution, mon = 1,
priority = 0, preemptible = priority, restart = FALSE)
El argumento mon permite especificar si queremos que el simulador monitoree las llegadas: 0 = sin monitoreo, 1 = monitoreo simple de llegadas simple, 2 = monitoreo simple y de atributos de las llegadas.
En el argumento distribution se pueden utilizar funciones definidas por el usuario para los tiempos entre llegadas y también las siguientes: at(), from(), to() y from_to(). Veamos algunos ejemplos.
Definimos una trayectoria básica en la que el cliente pasa 2 minutos en el sistema y luego se marcha. Los clientes pueden llegar según tres procesos de llegadas diferentes, basados en estos comandos.
distr <- function() runif(1, 1, 2)
t0 <- trajectory() %>%
timeout(2)
simmer() %>%
# definimos las llegadas sólo en los instantes 0, 1, 10, 30, 40 y 43
add_generator("llegada_at", t0, at(0, c(1,10,30), 40, 43)) %>%
add_generator("llegada_from", t0, from(5, distr)) %>%
add_generator("llegada_to", t0, to(5, distr)) %>%
add_generator("llegada_from_to", t0, from_to(8, 16, distr, every=4)) %>%
run(15) %>%
get_mon_arrivals()## name start_time end_time activity_time finished replication
## 1 llegada_at0 0.000000 2.000000 2 TRUE 1
## 2 llegada_at1 1.000000 3.000000 2 TRUE 1
## 3 llegada_to0 1.562606 3.562606 2 TRUE 1
## 4 llegada_to1 2.802612 4.802612 2 TRUE 1
## 5 llegada_to2 3.997662 5.997662 2 TRUE 1
## 6 llegada_from0 5.000000 7.000000 2 TRUE 1
## 7 llegada_from1 6.551314 8.551314 2 TRUE 1
## 8 llegada_from2 7.707616 9.707616 2 TRUE 1
## 9 llegada_from_to0 8.000000 10.000000 2 TRUE 1
## 10 llegada_from3 9.328438 11.328438 2 TRUE 1
## 11 llegada_from_to1 9.723895 11.723895 2 TRUE 1
## 12 llegada_at2 10.000000 12.000000 2 TRUE 1
## 13 llegada_from4 11.015604 13.015604 2 TRUE 1
## 14 llegada_from_to2 11.537131 13.537131 2 TRUE 1
## 15 llegada_from5 12.670897 14.670897 2 TRUE 1
## 16 llegada_from_to3 12.821601 14.821601 2 TRUE 1
También podemos desencadenar llegadas a demanda desde otra trayectoria. Sería el ejemplo de un operador, que en el momento en que ficha digitalmente como trabajador de la empresa, se incorpora a trabajar durante una jornada parcial de 3 horas:
t0 <- trajectory() %>%
timeout(3)
t1 <- trajectory() %>%
activate("Trabajador")
simmer() %>%
add_generator("Trabajador", t0, when_activated()) %>%
add_generator("Fichado digital", t1, at(2)) %>%
run() %>%
get_mon_arrivals()## name start_time end_time activity_time finished replication
## 1 Fichado digital0 2 2 0 TRUE 1
## 2 Trabajador0 2 5 3 TRUE 1
add_dataframe():add_dataframe(.env, name_prefix, trajectory, data, mon = 1, batch = 50,
col_time = "time", time = c("interarrival", "absolute"),
col_attributes = NULL, col_priority = "priority",
col_preemptible = col_priority, col_restart = "restart")
Ambos generadores o fuentes de llegadas se reprograman a sí mismos para ciclarse hasta agotar el tiempo de simulación.
Al ejecutar un entorno de simulación, si no incluimos ninguna opción de visualización de mensajes en la trayectoria, obtenemos un resumen escrito básico sobre recursos y llegadas.
trayectoria=trajectory() %>%
timeout(3)
simmer() %>%
add_generator("llegada",trayectoria,at(0,1,2)) %>%
run() ## simmer environment: anonymous | now: 5 | next:
## { Monitor: in memory }
## { Source: llegada | monitored: 1 | n_generated: 3 }
Al añadir en la ejecución del entorno el comando print() (antes de run()), añade información sobre la monitorización y los recursos al inicio y final de la simulación.
simmer() %>%
add_generator("llegada",trayectoria,at(0,1,2)) %>%
print() %>%
run() ## simmer environment: anonymous | now: 0 | next: 0
## { Monitor: in memory }
## { Source: llegada | monitored: 1 | n_generated: 0 }
## simmer environment: anonymous | now: 5 | next:
## { Monitor: in memory }
## { Source: llegada | monitored: 1 | n_generated: 3 }
Con el comando invisible (después de run()) depura la salida para no visualizar nada (salvo que hayamos incorporado mensajes en las trayectorias).
simmer() %>%
add_generator("llegada",trayectoria,at(0,1,2)) %>%
run() %>%
invisibleSi queremos visualizar mensajes específicos vinculados a las llegadas y actividades conforme se suceden, habremos de incluir mensajes en las trayectorias a través del comando log_.
env=simmer()
trayectoria=trajectory() %>%
log_("Llegada contabilizada.") %>%
timeout(3)
env=env %>%
add_generator("llegada",trayectoria,function() rexp(1,1/2)) %>%
run(5) %>%
invisible## 1.18674: llegada0: Llegada contabilizada.
Una vez hemos ejecutado el proceso durante un periodo de tiempo, con el comando peek(n) podemos visualizar los instantes de tiempo en los que acontecerán los siguientes \(n\) sucesos.
env %>%
peek(3)## [1] 6.026539 6.026539
Con el comando stepn() podemos hacer correr el sistema durante una única simulación adicional, que no se almacena en el objeto de simulación salvo que lo asignemos a él.
env=env %>%
stepn() %>%
print()## 6.02654: llegada1: Llegada contabilizada.
## simmer environment: anonymous | now: 6.02653886970029 | next: 6.02653886970029
## { Monitor: in memory }
## { Source: llegada | monitored: 1 | n_generated: 2 }
Con la librería simmer.plot podemos monitorizar los datos de las llegadas, los recursos y los atributos. Los comandos para monitorizar se pueden aplicar a un único entorno de simulación o a una lista de entornos, y el objeto de retorno es siempre un data frame, incluso si no se encuentran datos. Cada entorno de simulación procesado se trata como una replicación diferente, y se identifica como tal en una columna numérica denominada replication en el data.frame de retorno, con los índices de los entornos como valores.
get_mon_arrivals() devuelve la información temporal por llegada: nombre (name) de la llegada, tiempo de llegada (start_time), tiempo de salida (end_time), tiempo en la actividad sin estar en la cola (activity_time) y una etiqueta finished que indica si la llegada finalizó sus actividades. Por defecto esta información se refiere al tiempo de vida completo de las llegadas, pero se puede obtener por recurso con el argumento per_resource=TRUE.
get_mon_resources() devuelve los cambios de estado en los recursos: nombre del recurso (resource), instante (time) del evento que desencadenó el cambio de estado, contador de unidades en servicio (server), contador de unidades en la cola (queue), capacidad (capacity), tamaño de la cola (queue_size), contador del sistema (system=server+queue), y límite del sistema (limit=capacity+queue_size).
get_mon_atributes() devuelve los cambios de estado en los atributos: nombre (name) del atributo, instante (time) del evento que desencadenó el cambio de estado, nombre (key) que identifica el atributo y valor (value).
llegadas=get_mon_arrivals(env)
llegadas
atributos=get_mon_attributes(env)
atributos
recursos=get_mon_resources(env)
recursos
Ejemplifiquemos su funcionamiento sobre un sistema muy básico. Tenemos un sistema en el que se producen llegadas en unos instantes puntuales ya dados. Dichas llegadas permanecen 2ut (unidades de tiempo) de espera y a continuación acceden a un servicio en el que son atendidos durante 3ut. Lo ponemos en funcionamiento y visualizamos llegadas y recursos.
env=simmer()
t0 <- trajectory() %>%
seize("Servicio",1) %>%
timeout(2) %>%
release("Servicio",1)
# definimos las llegadas en los instantes 0, 1, 10, 30, 40 y 43
env=env%>%
add_generator("Llegada", t0, at(0, c(1,10,30), 40, 43)) %>%
add_resource("Servicio",1)
env %>%
run() %>%
get_mon_resources() ## resource time server queue capacity queue_size system limit replication
## 1 Servicio 0 1 0 1 Inf 1 Inf 1
## 2 Servicio 1 1 1 1 Inf 2 Inf 1
## 3 Servicio 2 1 0 1 Inf 1 Inf 1
## 4 Servicio 4 0 0 1 Inf 0 Inf 1
## 5 Servicio 10 1 0 1 Inf 1 Inf 1
## 6 Servicio 12 0 0 1 Inf 0 Inf 1
## 7 Servicio 30 1 0 1 Inf 1 Inf 1
## 8 Servicio 32 0 0 1 Inf 0 Inf 1
## 9 Servicio 40 1 0 1 Inf 1 Inf 1
## 10 Servicio 42 0 0 1 Inf 0 Inf 1
## 11 Servicio 43 1 0 1 Inf 1 Inf 1
## 12 Servicio 45 0 0 1 Inf 0 Inf 1
env %>%
run() %>%
get_mon_arrivals() ## name start_time end_time activity_time finished replication
## 1 Llegada0 0 2 2 TRUE 1
## 2 Llegada1 1 4 2 TRUE 1
## 3 Llegada2 10 12 2 TRUE 1
## 4 Llegada3 30 32 2 TRUE 1
## 5 Llegada4 40 42 2 TRUE 1
## 6 Llegada5 43 45 2 TRUE 1
Una vez extraída la información simulada para monitorizar el proceso y realizar análisis, con el paquete simmer.plot (Ucar and Smeets, 2019b) tenemos métodos de graficado para visualizar rápidamente el uso de un recurso o una llegada a lo largo del tiempo.
Antes de graficar es preciso crear objetos específicos para recursos y/o llegadas, a través de las funciones get_mon. Una vez asignados, el propio sistema reconoce el tipo de objeto, y el comando plot realizará los gráficos pertinentes.
Para las llegadas se pintan gráficos de líneas, con tres opciones o métricas posibles:
arrivals=get_mon_arrivals(env)
plot(arrivals, metric="waiting_time")
plot(arrivals, metric="activity_time")
plot(arrivals, metric="flow_time")
Para los recursos, tenemos dos métricas de graficado:
resources=get_mon_resources(env)
plot(resources, metric="usage", "Servicio", items = c("server","queue"))
plot(resources, metric="usage", "Servicio", items = "server", steps = TRUE)
plot(resources, metric="utilization", "Servicio")
Teniendo en cuenta que get_mon proporciona objetos data.frame, podemos utilizar cualquier otro tipo de gráfico específico y personalizado con las funciones gráficas habituales de R, y en particular de ‘ggplot2’.
arrivals=get_mon_arrivals(env)
ggplot(arrivals,aes(x=activity_time))+
geom_histogram(fill="Skyblue",color="blue")
Las acciones posibles para definir trayectorias las presentamos a continuación, categorizadas según su funcionalidad:
| Funciones | comandos |
|---|---|
| estado del sistema | log_, timeout |
| atributos en llegadas | set_attribute, get_attribute, set_prioritization, get_prioritization |
| interacción con recursos | seize, release, set_capacity, set_queue_size, set_seize_selected, set_capacity_selected |
| interacción con fuentes | activate, deactivate, set_trajectory, set_source |
| ramificación | branch, clone |
| bucles | rollback |
| ejecución en lotes | batch |
| programación asíncrona | send, wait, trap, untrap |
| renuncias | leave, renege_in, renege_if, renege_abort |
simmer.
Figura 3. Principales acciones en trayectorias simmer. Fte: IBiDat
Hay diversos métodos para extraer información dentro de una trayectoria, como:
now() el tiempo de simulación actualpeek() eventos futuros planificadosget_...() para obtener recursos, atributos y fuentes: ‘attribute’, ‘capacity’, ‘mon’, ‘n_activities’, ‘n_generated’, ‘name’, ‘prioritization’, ‘queue_count’, ‘queue_count_selected’, ‘queue_size’, ‘queue_size_selected’, ‘resources’.Veamos un ejemplo. Definimos un entorno de simulación en el que al llegar un cliente se lanza un mensaje anunciando quién ha entrado y en qué instante. A continuación accede al recurso (Servidor) si está libre, o a la cola si está ocupado. Se anuncia a continuación el tamaño de la cola. Cuando inicia la actividad permanece en el recurso durante 1 minuto, tras el cual abandona el recurso y anuncia el nombre del cliente que sale y el instante en que sale.
set.seed(1234)
env=simmer()
traj=trajectory() %>%
log_(function() paste("Entra el ",get_name(env),
"en el instante",round(now(env),2))) %>%
seize("Servidor",1) %>%
log_(function() paste("El tamaño actual de la cola es", get_queue_count(env,"Servidor"))) %>%
timeout(1) %>%
release("Servidor") %>%
log_(function() paste("Sale el",get_name(env),
"en el instante",round(now(env),2)))
env=env%>%
add_generator("cliente",traj,at(cumsum(rexp(5,1)))) %>%
add_resource("Servidor",1) %>%
print() %>%
run()## simmer environment: anonymous | now: 0 | next: 0
## { Monitor: in memory }
## { Resource: Servidor | monitored: TRUE | server status: 0(1) | queue status: 0(Inf) }
## { Source: cliente | monitored: 1 | n_generated: 0 }
## 2.50176: cliente0: Entra el cliente0 en el instante 2.5
## 2.50176: cliente0: El tamaño actual de la cola es 0
## 2.74852: cliente1: Entra el cliente1 en el instante 2.75
## 2.7551: cliente2: Entra el cliente2 en el instante 2.76
## 3.50176: cliente0: Sale el cliente0 en el instante 3.5
## 3.50176: cliente1: El tamaño actual de la cola es 1
## 4.49785: cliente3: Entra el cliente3 en el instante 4.5
## 4.50176: cliente1: Sale el cliente1 en el instante 4.5
## 4.50176: cliente2: El tamaño actual de la cola es 1
## 4.88503: cliente4: Entra el cliente4 en el instante 4.89
## 5.50176: cliente2: Sale el cliente2 en el instante 5.5
## 5.50176: cliente3: El tamaño actual de la cola es 1
## 6.50176: cliente3: Sale el cliente3 en el instante 6.5
## 6.50176: cliente4: El tamaño actual de la cola es 0
## 7.50176: cliente4: Sale el cliente4 en el instante 7.5
Las llegadas pueden almacenar y modificar atributos con el comando set_attribute(). Los atributos consisten en pares (key,value) que por defecto se asignan por llegada, salvo que se definan globalmente.
proporcionan el nombre (carácter) de la llegada (key) que, y el valor que toma (value). Estos atributos pueden ser definidos de modo particular a cada llegada, o de modo global. Los atributos keys y values pueden ser vectores o funciones que devuelvan vectores.
Se especifica con el comando set_attribute:
set_attribute(keys, values, mod = c(NA, "+", "*"), init = 0)
que incluye o modifica unos atributos numéricos (values) a una llegada o un conjunto de llegadas especificados en el vector keys. Las modificaciones se gestionan a través del parámetro mod, que incluye las operaciones más habituales (suma y producto).
Los atributos se pueden recuperar con el comando get_attribute(.env, keys), siempre que se haya definido previamente un objeto simmer (.env).
Por ejemplo, el siguiente modelo define una entrada en la que se da el valor 60 a peso, luego le suma 1 y visualiza el resultado, que es “Mi peso es 61”:
env=simmer()
traj=trajectory() %>%
# asignamos el atributo numérico a peso
set_attribute("peso",60) %>%
# a continuación lo modificamos
set_attribute("peso",1,mod="+") %>%
# y por último lo visualizamos
log_(function() paste("Mi peso es",get_attribute(env,"peso")))
env=env %>%
add_generator("peso",traj,at(1)) %>%
print() %>%
run()## simmer environment: anonymous | now: 0 | next: 0
## { Monitor: in memory }
## { Source: peso | monitored: 1 | n_generated: 0 }
## 1: peso0: Mi peso es 61
Las llegadas además, están sujetas a tres posibles valores de prioridad para acceder a los recursos y que son definidas a través del comando set_prioritization,
set_prioritization(.trj, values, mod = c(NA, "+", "*"))
a través del argumento values=c(priority,preemptible,restart) para todas las llegadas que se crean provenientes de cualquier fuente. El significado de estos argumentos es es siguiente:
En cualquier caso, preemtible debe ser mayor o igual que priority, y por lo tanto sólo las llegadas con prioridad más alta pueden desencadenar una prevención o suspensión inesperada por tener llegadas con mayor prioridad.
El argumento mod permite modificar y cambiar de forma dinámica por llegada. Con get_prioritization(.env) se obtienen los valores de priorización para acceder a los recursos.
Las dos actividades principales para interaccionar con recursos son seize() -acceso- y release() -salida-. Un recurso o conjunto de recursos (amount) entran en funcionamiento con seize() y dejan de funcionar con release().
seize(.trj, resource, amount = 1, continue = NULL, post.seize = NULL,reject = NULL)
release(.trj, resource, amount = 1)
La actividad seize() es especial en el sentido de que el resultado o salida depende del estado del recurso. Una llegada, cuando accede a un recurso, puede aprovecharlo con éxito desde el momento en que accede y continuar su camino en la trayectoria, pero también puede ponerse en cola (si el recurso está ocupado) o ser rechazada y despedida de la trayectoria. Para manejar estos casos especiales con total flexibilidad, seize() soporta la especificación de dos sub-trayectorias opcionales:
post.seize, que es la actividad que sigue despues de un seize exitoso, yreject, que es la actividad que sigue si la llegada ha sido rechazada.Como en todas las actividades que soportan la definición de sub-trayectorias, hay un parámetro booleano llamado continue. Para cada sub-trayectoria, este parámetro controla si las llegadas deberían continuar a la actividad que sigue a seize() en la trayectoria principal después de ejecutar la sub-trayectoria.
Para ejemplificar su uso consideramos un ambulatorio médico al que llegan pacientes. Si al llegar el paciente, el doctor está disponible, es atendido por este durante 5 minutos. Si no está disponible, es rechazado y derivado a consulta de enfermería, donde es atendido siempre 8 minutos, al haber 10 enfermeras disponibles. En ambos casos el paciente se va del ambulatorio al terminar la consulta a la que haya entrado.
env=simmer()
traj=trajectory() %>%
log_(function() paste("Llega el ",get_name(env))) %>%
seize(
"doctor",1,continue=c(TRUE,FALSE),
post.seize=trajectory("Paciente aceptado") %>%
log_("Pasa a consulta con el doctor"),
reject=trajectory("Paciente rechazado") %>%
log_("El doctor está ocupado y es derivado a enfermería") %>%
seize("nurse",1) %>%
log_("Pasa a consulta con la enfermera") %>%
timeout(8) %>%
release("nurse",1) %>%
log_(function() paste("El",get_name(env), "sale de enfermería"))) %>%
timeout(5) %>%
release("doctor",1) %>%
log_("El doctor ya está libre")
env=env %>%
add_resource("doctor",capacity=1,queue_size=0) %>%
add_resource("nurse",capacity=10,queue_size=0) %>%
add_generator("paciente",traj,at(0,1,5,8)) %>%
run()## 0: paciente0: Llega el paciente0
## 0: paciente0: Pasa a consulta con el doctor
## 1: paciente1: Llega el paciente1
## 1: paciente1: El doctor está ocupado y es derivado a enfermería
## 1: paciente1: Pasa a consulta con la enfermera
## 5: paciente0: El doctor ya está libre
## 5: paciente2: Llega el paciente2
## 5: paciente2: Pasa a consulta con el doctor
## 8: paciente3: Llega el paciente3
## 8: paciente3: El doctor está ocupado y es derivado a enfermería
## 8: paciente3: Pasa a consulta con la enfermera
## 9: paciente1: El paciente1 sale de enfermería
## 10: paciente2: El doctor ya está libre
## 16: paciente3: El paciente3 sale de enfermería
A la hora de asignar un recurso, podemos hacerlo especificando explícitamente el nombre del recurso (si tenemos varios), o hacerlo de forma dinámica especificando la política a seguir. Esto lo podemos hacer con la actividad select(), a través de los argumentos resources y policy.
select(.trj, resources, policy = c("shortest-queue",
"shortest-queue-available", "round-robin", "round-robin-available",
"first-available", "random", "random-available"), id = 0)
Hay varias políticas implementadas internamente a las que se puede acceder por su nombre:
El parámetro resources también puede ser dinámico e incluso existe la posibilidad de definir políticas específicas. Una vez que un recurso es seleccionado, hay versiones especiales de las actividades mencionadas para interaccionar con los recursos sin especificar su nombre, como son seize_selected(), set_capacity_selected(), etc.
Pongamos como ejemplo una consulta médica con 3 doctores, que atienden a los pacientes de un modo ordenado secuencial conforme llegan a la consulta.
traj <- trajectory() %>%
simmer::select(paste0("doctor", 1:3), "round-robin") %>%
seize_selected(1) %>%
timeout(5) %>%
release_selected(1)
simmer() %>%
add_resource("doctor1") %>%
add_resource("doctor2") %>%
add_resource("doctor3") %>%
add_generator("patient", traj, at(0, 1, 2)) %>%
run() %>%
get_mon_resources()## resource time server queue capacity queue_size system limit replication
## 1 doctor1 0 1 0 1 Inf 1 Inf 1
## 2 doctor2 1 1 0 1 Inf 1 Inf 1
## 3 doctor3 2 1 0 1 Inf 1 Inf 1
## 4 doctor1 5 0 0 1 Inf 0 Inf 1
## 5 doctor2 6 0 0 1 Inf 0 Inf 1
## 6 doctor3 7 0 0 1 Inf 0 Inf 1
Hay cuatro actividades específicas para modificar las fuentes de llegadas. Una llegada puede activar activate() o desactivar deactivate() una fuente, pero también puede modificar la trayectoria a la que se adhieren las llegadas que aparecen (derivarlas a otras trayectorias), con set_trajectory(), o especificar una nueva distribución entre-llegadas con set_source(). Para seleccionar dinámicamente una fuente, el parámetro que especifica el nombre de la fuente en todos estos métodos puede ser dinámico.
activate(.trj, sources)
deactivate(.trj, sources)
set_trajectory(.trj, sources, trajectory)
set_source(.trj, sources, object)
En el ejemplo a continuación, una llegada, al acceder a la trayectoria, desactiva la fuente que genera llegadas cada segundo, deja transcurrir 1 segundo y después vuelve a activarla.
traj=trajectory() %>%
deactivate("dummy") %>%
timeout(1) %>%
activate("dummy")
simmer() %>%
add_generator("dummy",traj,function() 1) %>%
run(10) %>%
get_mon_arrivals()## name start_time end_time activity_time finished replication
## 1 dummy0 1 2 1 TRUE 1
## 2 dummy1 3 4 1 TRUE 1
## 3 dummy2 5 6 1 TRUE 1
## 4 dummy3 7 8 1 TRUE 1
En este otro ejemplo se define un simulador que genera llamadas cada 2 segundos y las redirige a la trayectoria ‘traj2.’ Una vez allí, la fuente de llamadas se modifica para que a partir de que la primera llamada finalice (estando 2 segundos en ‘traj2’), se generen llamadas cada segundo y se redirijan estas a la trayectoria ‘traj1’.
traj1 <- trajectory() %>%
timeout(1)
traj2 <- trajectory() %>%
set_source("llamada", function() 1) %>%
set_trajectory("llamada", traj1) %>%
timeout(2)
simmer() %>%
add_generator("llamada", traj2, function() 2) %>%
run(6) %>%
get_mon_arrivals()## name start_time end_time activity_time finished replication
## 1 llamada0 2 4 2 TRUE 1
## 2 llamada1 3 4 1 TRUE 1
## 3 llamada2 4 5 1 TRUE 1
Una rama (branch) es un punto en una trayectoria en el cual se pueden seguir una o más sub-trayectorias. simmer soporta dos tipos de ramificación:
La actividad branch() coloca la llegada en una de las sub-trayectorias que dependen de alguna condición evaluada en un parámetro dinámico llamado option. Es el equivalente de una condición if/else, es decir, si el valor de option es ‘i’, entonces se ejecutará la sub-trayectoria ‘i’.
Por otro lado, la actividad clone() genera n ramas paralelas (clonadas) y replica la llegada n-1 veces, colocando cada una de ellas en las n sub-trayectorias creadas. clone() es la única actividad de sub-trayectorias que no acepta un parámetro continue. Por defecto todos los clones continúan en la trayectoria principal después de esta actividad. Para borrar todos los clones excepto uno, se utiliza la actividad synchronize().
branch(.trj, option, continue, ...)
clone(.trj, n, ...)
synchronize(.trj, wait = TRUE, mon_all = FALSE)
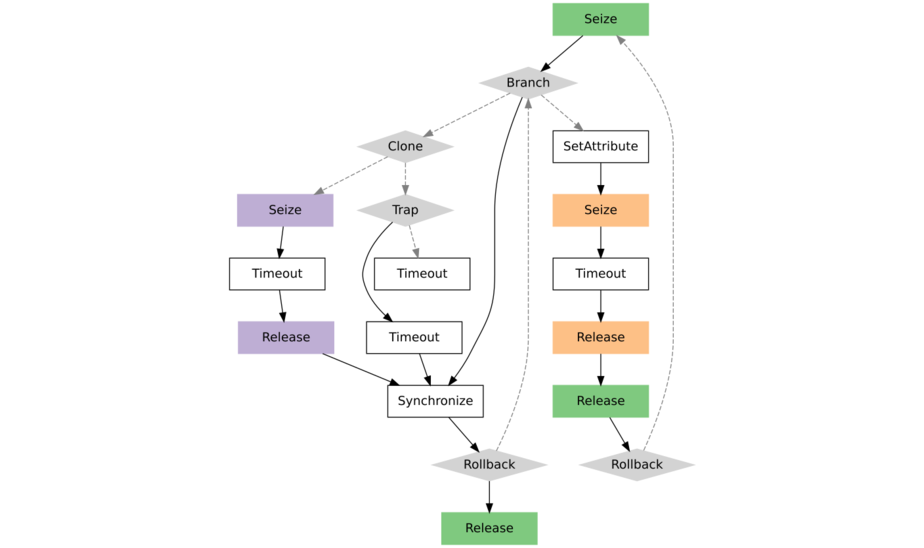
En el ejemplo a continuación simulamos un juego en el que el jugador lanza una moneda. Si llega durante la primera hora (now(env)=1), gana un caramelo y se va, y si no, pierde dos caramelos que ha de regalar a María y a José.
env=simmer()
traj=trajectory() %>%
branch(
option=function() now(env), continue=c(FALSE,TRUE), #si 1 la 1ª trayectoria y se va; si 2 la 2ª trayectoria y sigue
trajectory() %>% log_(function() paste(get_name(env),"Ha llegado el instante",now(env),", gana un caramelo y se va.")),
trajectory() %>% log_(function() paste(get_name(env),"Ha llegado el instante",now(env),"y regala dos caramelos"))) %>%
clone(n=2,
trajectory() %>% log_("uno a María"),
trajectory() %>% log_("otro a José")) %>%
synchronize()
env %>%
add_generator("Jugador",traj,at(1,2)) %>%
run() %>%
invisible## 1: Jugador0: Jugador0 Ha llegado el instante 1 , gana un caramelo y se va.
## 2: Jugador1: Jugador1 Ha llegado el instante 2 y regala dos caramelos
## 2: Jugador1: uno a María
## 2: Jugador1: otro a José
Hay un comando llamado rollback() útil para moverse hacia atrás en una trayectoria y ejecutar bucles sobre una serie de actividades. Esta actividad provoca que la llegada retroceda un cierto número de actividades amount (que pueden ser dinámicas) un cierto número de veces times. Si se utiliza una función de chequeo check, el parámetro times es ignorado y la llegada determina si debe retroceder cada vez que choca con rollback.
rollback(.trj, amount, times = Inf, check = NULL)
En el siguiente ejemplo, un jugador accede a un reto de resistencia en el que ha de levantar pesas y mantenerlas. Por cada 5 minutos que aguante, recibirá una recompensa de 25€. El jugador es capaz de aguantar 30 minutos, pero la máxima recompensa a recibir es de 100€, por lo que se detendrá cuando consiga a esa cantidad.
env <- simmer()
traj <- trajectory() %>%
set_attribute("var", 0) %>%
log_(function()
paste("Tiempo de resistencia:",now(env),". Ganancia=", get_attribute(env, "var"))) %>%
set_attribute("var", 25, mod="+") %>%
timeout(5)%>%
rollback(3, check=function() get_attribute(env, "var") <= 100)
env %>%
add_generator("dummy", traj, at(0)) %>%
run() %>% invisible## 0: dummy0: Tiempo de resistencia: 0 . Ganancia= 0
## 5: dummy0: Tiempo de resistencia: 5 . Ganancia= 25
## 10: dummy0: Tiempo de resistencia: 10 . Ganancia= 50
## 15: dummy0: Tiempo de resistencia: 15 . Ganancia= 75
## 20: dummy0: Tiempo de resistencia: 20 . Ganancia= 100
La ejecución en lotes o batching consiste en acumular varias llegadas antes de que puedan continuar su camino en la trayectoria de modo unitario. Esto significa, por ejemplo, que si 10 llegadas en un lote intenta acceder a una unidad de cierto recurso, sólo una unidad puede ser asignada, y no las 10. Un lote se puede descomponer con separate(), salvo que se marque como permanent=TRUE.
Por defecto todas las llegadas que acceden a un lote se juntan en él, y esperan hasta que se consigue el número esperado de llegadas n. Sin embargo, las llegadas pueden evitar unirse al lote bajo alguna restricción si se proporciona una función booleana opcional, rule. También un lote se puede agrupar para acceder a un recurso antes de acumular el tamaño del lote, si se especifica un tiempo límite para acceder con timeout. Los lotes se comparten sólo por llegadas que se añaden a la misma trayectoria directamente. Siempre que se necesite un lote compartido globalmente, se ha de especificar un nombre con name.
batch(.trj, n, timeout = 0, permanent = FALSE, name = "", rule = NULL)
separate(.trj)
Un ejemplo de sistema en el que puede tener sentido la ejecución por lotes es la visita guiada a un museo, en la que son precisos 5 visitantes para asignar un guía e iniciar la visita. Si en 10 minutos no se han conseguido los visitantes, se iniciará la visita igualmente con los visitantes disponibles. La visita dura 5 minutos y, puesto que hay un único guía, será preciso esperar a su finalización para empezar la siguiente. Los tiempos entre llegadas provienen de una distribución exponencial de media 5.
set.seed(1234)
env=simmer()
visita=trajectory() %>%
batch(n=5,timeout=10,name="visitaguiada",permanent=FALSE) %>%
seize("guia",1) %>%
log_("Comienza la visita con el guía") %>%
timeout(5) %>%
release("guia",1) %>%
log_("Visita terminada")
env=env %>%
add_resource("guia",1) %>%
add_generator("visitante", visita,function() rnorm(1,5,0.5)) %>%
print() %>%
run(until=50) ## simmer environment: anonymous | now: 0 | next: 0
## { Monitor: in memory }
## { Resource: guia | monitored: TRUE | server status: 0(1) | queue status: 0(Inf) }
## { Source: visitante | monitored: 1 | n_generated: 0 }
## 14.3965: batch_visitaguiada: Comienza la visita con el guía
## 19.3965: batch_visitaguiada: Visita terminada
## 25.0774: batch_visitaguiada: Comienza la visita con el guía
## 30.0774: batch_visitaguiada: Visita terminada
## 39.3721: batch_visitaguiada: Comienza la visita con el guía
## 44.3721: batch_visitaguiada: Visita terminada
get_mon_arrivals(env)## name start_time end_time activity_time finished replication
## 1 visitante0 4.396467 19.39647 5 TRUE 1
## 2 visitante1 9.535182 19.39647 5 TRUE 1
## 3 visitante2 15.077402 30.07740 5 TRUE 1
## 4 visitante3 18.904553 30.07740 5 TRUE 1
## 5 visitante4 24.119116 30.07740 5 TRUE 1
## 6 visitante5 29.372144 44.37214 5 TRUE 1
## 7 visitante6 34.084774 44.37214 5 TRUE 1
## 8 visitante7 38.811458 44.37214 5 TRUE 1
Hay ciertos métodos que permiten eventos asíncronos:
La actividad send() emite una o más señales (signals) a todas las llegadas que se suscriben a ellas. Las señales se pueden desencadenar inmediatamente o después de cierto retraso (delay). En ese caso, los dos parámetros, signals y delay, pueden ser dinámicos.
Las llegadas pueden bloquearse y esperar con wait() hasta que se recibe cierta señal.
Con trap() las llegadas pueden suscribirse a señales (signals) y (opcionalmente) asignar un manipulador (de señales) handler. Si se proporciona el handler, la llegada detiene la atividad actual hasta que recibe la señal. Después, la actividad continúa desde el punto de interrupción. Sin embargo, si la llegada está esperando en un recurso de cola, las señales atrapadas se ignoran. Lo mismo ocurre con un lote: todas las señales suscritas antes de entrar a un lote son ignoradas.
Finalmente la actividad untrap()se puede utilizar para cancelar la suscripción a signals.
send(.trj, signals, delay = 0)
wait(.trj)
trap(.trj, signals, handler = NULL, interruptible = TRUE)
untrap(.trj, signals)
Por defecto los manipuladores de señales (signal handlers) pueden ser interrumpidos también por otras señales, lo que significa que un manipulador (handler) puede permanecer reiniciándose si se están emitiendo suficientes señales. Si se necesita un manipulador que no pueda ser interrumpido, hay que utilizar el parámetro interruptible=FALSE en trap().
En el ejemplo a continuación, una inteligencia artificial reclama una clave de acceso al usuario para desbloquear un recurso digital y permitirle el acceso. El usuario proporciona la clave de acceso al cabo de 5 segundos. La IA recibe la clave y desbloquea el recurso.
ia.acceso=trajectory() %>%
log_("Solicito clave de acceso") %>%
trap("clave") %>%
wait() %>%
log_("Clave recibida y acceso permitido")
usuario=trajectory() %>%
log_("Clave enviada") %>%
send("clave")
simmer() %>%
add_generator("ia.acceso",ia.acceso,at(0)) %>%
add_generator("usuario",usuario,at(5)) %>%
run() %>%
invisible## 0: ia.acceso0: Solicito clave de acceso
## 5: usuario0: Clave enviada
## 5: ia.acceso0: Clave recibida y acceso permitido
Además de ser rechazadas cuando tratan de acceder a un recurso, las llegadas pueden dejar una trayectoria en cualquier momento, síncrona o asíncronamente. En principio, renunciar significa que una llegada abandona la trayectoria en un momento dado. La actividad más simple que permite esto es leave(), que inmediatamente desencadena la acción dada alguna probabilidad. Además, renege_in() y renege_if() desencadena la renuncia asíncronamente después de algún tiempo timeout=t o si se recibe una señal, respectivamente, salvo que la acción sea abortada con renege_abort(). Los dos métodos renege_in() y renege_if() aceptan una subtrayectoria opcional, out, que se ejecuta directamente antes de abandonar la trayectoria.
leave(.trj, prob, out = NULL, keep_seized = TRUE)
renege_in(.trj, t, out = NULL, keep_seized = FALSE)
renege_if(.trj, signal, out = NULL, keep_seized = FALSE)
renege_abort(.trj)
En el ejemplo siguiente los clientes llegan a un banco con un solo empleado, del que se
banco=trajectory() %>%
log_("He llegado al banco") %>%
# se marcha si no es atendido en 5 minutos
renege_in(
5,
out=trajectory() %>%
log_("He colmado mi paciencia. Me voy...")) %>%
seize("empleado",1) %>%
# me quedo si soy atendido en 5 minutos
renege_abort() %>%
log_("Me están atendiendo") %>%
timeout(10) %>%
release("empleado",1) %>%
log_("He terminado")
simmer() %>%
add_resource("empleado",1) %>%
add_generator("cliente",banco,at(0,1)) %>%
run() %>%
invisible## 0: cliente0: He llegado al banco
## 0: cliente0: Me están atendiendo
## 1: cliente1: He llegado al banco
## 6: cliente1: He colmado mi paciencia. Me voy...
## 10: cliente0: He terminado
El concepto de trayectoria desarrollado en simmer da lugar a un modo natural de simular una amplia variedad de problemas relacionados con Cadenas de Markov continuas en el tiempo (CTMC), procesos de nacimiento-muerte y sistemas de colas.
Utilizamos la ilustración de un proceso industrial de Pidd (1988), Section 5.3.1, base de la introducción del artículo de Ucar et al (2019), en el que describe de modo completo la simulación del proceso con simmer, y que traducimos y comentamos a continuación.
Consideramos un negocio de trabajos de ingeniería, en la que hay varias máquinas idénticas. Cada máquina es capaz de procesar cualquier trabajo que llegue. Hay un suministro de trabajos sin perspectivas de escasez. Los trabajos se asignan a la primera máquina disponible. El tiempo en completar un trabajo es variable, pero depende de la máquina que se utilice. Las máquinas están a cargo de los operarios, que las revisa y realizan una serie de tareas sobre ellas.
El proceso está pues constituido por dos tipos de recursos:
Respecto a cómo ocupan su tiempo de operatividad, distinguimos entre estados y actividades. Estas últimas se refieren a tareas que conllevan cierto tiempo para ser completadas. En la Figura
Las actividades que realizan los operarios son:
La actividad que llevan a cabo las máquinas es la propia realización del trabajo (RUNNING).
Se pueden identificar dos clases de procesos o fuentes de llegadas, que generan:
En la Figura 1 está representado el flujo de trabajo de este sistema basado en máquinas (a la izquierda) y operarios (a la derecha). En círculos los estados posibles de los recursos y en rectángulos las actividades a completar.
Figura 1. Ciclo de trabajo del sistema descrito en Pidd (1988)
La forma de simular este sistema con simmer consiste en considerar las máquinas y operarios como recursos y describir como trayectorias los ciclos de los trabajos de tienda y de las tareas personales.
En primer lugar inicializamos un nuevo entorno de simulación y definimos el tiempo de compleción de las diferentes actividades, que vamos a definir según distribuciones exponenciales. Asímismo, se definen los tiempos entre llegadas para los trabajos y las tareas, con NEW_JOB y NEW_TASK respectivamente. Consideraremos también una probabilidad 0.2 para que una máquina haya de ser reparada después de hacer un trabajo (CHECK_WORN).
# inicializamos una semilla para reproducir siempre las mismas simulaciones
set.seed(1234)
# e inicializamos el entorno de simulación
env=simmer("JobShop")
# Definimos cómo se simularán los tiempos de las actividades
RUNNING=function() rexp(1,1)
RETOOL= function() rexp(1,2)
RESET= function() rexp(1,3)
AWAY= function() rexp(1,1)
# chequeo de desgaste y necesidad de reparación
CHECK_WORN=function() runif(1)<0.2 # da FALSE/TRUE
# y las llegadas de trabajos y tareas personales
NEW_JOB=function() rexp(1,5)
NEW_TASK=function() rexp(1,1)La trayectoria de un trabajo (‘job’) que llega a la tienda, empieza por ocupar (seize) una máquina que está preparada (estado READY). La máquina opera durante cierto tiempo aleatorio (RUNNING) en el que está resolviendo un trabajo. Cuando la máquina finaliza este tiempo, se chequea (CHECK_WORN) para comprobar si hay que cambiar piezas o no. El chequeo se realiza a través de una ramificación en la que si hay que reparar (con probabilidad 0.2), la máquina accede a la reparación que lleva a cabo el operario durante un tiempo RETOOL; si no, continua con la reinicialización durante un tiempo RESET, también desarrollada por el operario. Finaliza el servicio con la compleción del trabajo del operario y del trabajo de la máquina.
Por otro lado, las tareas personales que realizan los operadores, los mantienen ocupados durante un tiempo AWAY.
job=trajectory() %>%
seize("máquina") %>%
timeout(RUNNING) %>%
branch(
CHECK_WORN, continue=TRUE,
trajectory() %>%
seize("operario") %>%
timeout(RETOOL) %>%
release("operario")
) %>%
seize("operario") %>%
timeout(RESET) %>%
release("operario") %>%
release("máquina")
task=trajectory() %>%
seize("operario") %>%
timeout(AWAY) %>%
release("operario")Una vez que han sido definidas las trayectorias de los procesos, de las máquinas y de los operarios, dimensionamos el sistema con 10 máquinas idénticas y 5 operarios, y creamos también un generador de trabajos (jobs) y otro de tareas personales (tasks). Dejamos correr el sistema durante 1000 unidades de tiempo.
env %>%
add_resource("máquina",10) %>%
add_resource("operario",5) %>%
add_generator("job",job,NEW_JOB)%>%
add_generator("task",task,NEW_TASK) %>%
run(until=1000) %>%
invisibleEl simulador monitoriza en pantalla todos los cambios de estado y tiempos de vida de todos los procesos, lo que nos permite realizar cualquier tipo de análisis sin demasiado esfuerzo adicional. Por ejemplo, podríamos extraer el histórico de los estados de los recursos para analizar el número medio de máquinas/operarios utilizados, así como el número de trabajos/tareas esperando ser asignados.
aggregate(cbind(server,queue)~resource, get_mon_resources(env),mean)## resource server queue
## 1 máquina 7.987438 1.0355590
## 2 operario 3.505732 0.4441298
Veamos cómo implementar con simmer una cola M/M/1 según el ejemplo mostrado en FishyOperations, 2016. Las viñetas de simmer incluyen más ejemplos de sistemas M/M/c/k (Ucar, 2020a), redes de colas y modelos de Markov de tiempo continuo CTMC (Ucar, 2020b).
En la notación de Kendall (Kendall, 1953), un sistema M/M/1 tiene una distribución de llegadas exponencial con media \(\lambda\), (M/M/1), un único servidor (M/M/1), y un tiempo de servicio exponencial de media \(\mu\), (M/M/1). Por ejemplo, la gente llega a un cajero automático aproximadamente cada \(\lambda\) minutos, espera su turno en la calle y saca dinero durante aproximadamente \(\mu\) minutos. Se definen entonces los parámetros básicos del sistema cuando \(\rho<1\) (para que no se sature el sistema):
Si \(\rho>1\), el sistema es inestable pues hay más llegadas de las que el servidor es capaz de gestionar y la cola crecerá indefinidamente.
La simulación de este sistema con simmer es muy sencilla.
set.seed(1234)
lambda=2
mu=4
rho=lambda/mu
mm1.cajero=trajectory() %>%
seize("cajero",amount=1) %>%
timeout(function() rexp(1,mu)) %>%
release("cajero",amount=1)
mm1.env=simmer() %>%
add_resource("cajero",capacity=1,queue_size=Inf) %>%
add_generator("cliente",mm1.cajero,function() rexp(1,lambda)) %>%
run(until=2000) Después de la especificación de los parámetros (\(\lambda\), \(\mu\)), el primer bloque de código define la trayectoria: cada llegada será asignada al recurso, sacará dinero durante un tiempo variable que responderá a una distribución exponencial con media \(\mu\) y dejará el cajero.
El segundo bloque de código hace una instancia al entorno de simulación, crea el recurso, define el generador de llegadas de clientes y lanza la simulación durante 2000 unidades de tiempo.
A continuación visualizamos los datos simulados de funcionamiento del sistema. En el primer gráfico, la evolución temporal de los recursos: cola y servidor. En el segundo gráfico el tiempo de espera a lo largo del periodo de simulación, y en el tercer gráfico el tiempo de servicio a lo largo del periodo de simulación.
resources=get_mon_resources(mm1.env)
arrivals=get_mon_arrivals(mm1.env)
plot(resources, metric="usage", "cajero", items = c("server","queue"))
plot(arrivals, metric="waiting_time")
plot(arrivals, metric="activity_time")
Si queremos inferir sobre el funcionamiento del sistema a largo plazo, necesitaremos muestras, obtenidas de varias réplicas. La replicación es recomendable llevarla a cabo con la librería parallel, que permite lanzar en paralelo varias réplicas simultáneas.
#library(parallel)
mm1.envs=mclapply(1:100,function(i) {
simmer() %>%
add_resource("cajero",capacity=1,queue_size=Inf) %>%
add_generator("cliente",mm1.cajero,function() rexp(100,lambda)) %>%
run(until=1000/lambda) %>%
wrap()
}, mc.set.seed=FALSE)Al recuperar las llegadas con get_mon_arrivals, obtenemos un data.frame con todas las llegadas, el instante de llegada (start_time) y salida (end_time), así como el tiempo en servicio -sin contar espera- (activity_time), un indicador de si ha finalizado la actividad (finished) y un índice de replicación (replication).
mm1.arrivals=get_mon_arrivals(mm1.envs)
head(mm1.arrivals)## name start_time end_time activity_time finished replication
## 1 cliente0 0.3373840 0.3988817 0.06149772 TRUE 1
## 2 cliente1 0.8873295 1.0936262 0.20629668 TRUE 1
## 3 cliente2 1.0175261 1.3095587 0.21593254 TRUE 1
## 4 cliente3 1.2768201 1.7538044 0.44424568 TRUE 1
## 5 cliente4 1.6875986 1.9712527 0.21744829 TRUE 1
## 6 cliente5 1.8805297 2.1871458 0.21589316 TRUE 1
Con varias réplicas podríamos, por ejemplo, calcular el tiempo medio en el sistema (end_time-start_time), y con todas las medias, testar si el tiempo medio es superior o inferior a cualquier valor que marquemos, utilizando en este caso un test t-Student:
mm1.data=get_mon_arrivals(mm1.envs) %>%
group_by(replication) %>%
summarise(m=mean(end_time-start_time))
ggplot(mm1.data,aes(x=replication,y=m))+
geom_point()+
geom_line()
t.test(mm1.data$m,mu=0.5,alternative ="greater")##
## One Sample t-test
##
## data: mm1.data$m
## t = -0.51444, df = 99, p-value = 0.696
## alternative hypothesis: true mean is greater than 0.5
## 95 percent confidence interval:
## 0.4906473 Inf
## sample estimates:
## mean of x
## 0.4977877
O estudiar la utilización de los recursos,
mm1.resources=get_mon_resources(mm1.envs)
plot(mm1.resources, metric="utilization")
O incluso testar si el tamaño de la cola (o de sujetos en el sistema) ha sido cero (o cualquier otro valor),
mm1.data=get_mon_resources(mm1.envs) %>%
group_by(replication) %>%
summarise(n.cola=mean(queue),n.sistema=mean(system))
ggplot(mm1.data,aes(x=replication,y=n.cola))+
geom_point()+
geom_line()+
geom_point(aes(y=n.sistema),color="blue")+
geom_line(aes(y=n.sistema),color="blue")+
labs(x="Replicación",y="Usuarios",caption="Figura x. Usuarios en cola (negro) y en el sistema (azul).")
t.test(mm1.data$n.cola,mu=0,alternative = "greater")##
## One Sample t-test
##
## data: mm1.data$n.cola
## t = 72.742, df = 99, p-value < 2.2e-16
## alternative hypothesis: true mean is greater than 0
## 95 percent confidence interval:
## 0.7300316 Inf
## sample estimates:
## mean of x
## 0.7470844
t.test(mm1.data$n.sistema,mu=1,alternative = "greater")##
## One Sample t-test
##
## data: mm1.data$n.sistema
## t = 44.214, df = 99, p-value < 2.2e-16
## alternative hypothesis: true mean is greater than 1
## 95 percent confidence interval:
## 1.477677 Inf
## sample estimates:
## mean of x
## 1.496315
El ejemplo de la gasolinera es ofrecido en Ucar (2020b) como una ejemplificación de un proceso de cadena de markov continuo en el tiempo. Una gasolinera tiene un único surtidor y no dispone de espacio de espera para los vehículos (si un vehículo llega mientras otro está utilizando el surtidor, ha de marcharse). Los vehículos llegan a la gasolinera según un proceso de Poisson de razón \(\lambda=3/20\) vehículos por minuto. De los vehículos que llegan, el 75% son coches y el resto motocicletas. El tiempo de carga de combustible responde a una distribución exponencial con media 8 minutos para los coches y 3 para las motocicletas.
Recordemos que un proceso de Poisson de parámetro \(\lambda\) implica una distribución de Poisson \(Po(\lambda t)\) para el número de usuarios del sistema transcurrido un tiempo \(t\) y una distribución \(Exp(\lambda)\) para los tiempos entre llegadas de los usuarios.
Puesto que se trata de un proceso continuo en el tiempo, definimos una función que ejecuta el proceso hasta un instante \(t\). El único surtidor de la gasolinera constituye el recurso del proceso, con capacidad 1 y tamaño de la cola 0, y las llegadas de vehículos se generan según una distribución \(Exp(\lambda)\). Al producirse una llegada, se deriva al surtidor, especificando amount=1 para provocar que si está ocupado, el vehículo se marcha (es rechazado). Puesto que el tiempo de recarga de combustible depende de si el vehículo es coche o motocicleta, y estos llegan en una proporción 3 a 1 (75% coches-25% motos), el tiempo de permanencia en el surtidor especificado con timeout se genera con probabilidad 0.75 con una \(Exp(1/8)\) y con probabilidad 0.25 con una \(Exp(1/3)\). Transcurrido ese tiempo, el vehículo abandona el sistema.
recarga<- function(t) {
vehiculo <- trajectory() %>%
seize("surtidor", amount=1) %>%
timeout(function() {
if (runif(1) < p) rexp(1, mu[1]) # coche
else rexp(1, mu[2]) # moto
}) %>%
release("surtidor", amount=1)
simmer() %>%
add_resource("surtidor", capacity=1, queue_size=0) %>%
add_generator("vehiculo", vehiculo, function() rexp(1, lambda)) %>%
run(until=t)
}Definiendo los valores de los parámetros, hacemos correr el sistema hasta el instante \(t=5000\), y visualizamos llegadas y recurso.
t=5000
lambda=3/20
mu=c(1/8,1/3)
p=0.75
gasolinera=recarga(t)
llegadas=get_mon_arrivals(gasolinera)
surtidor=get_mon_resources(gasolinera)
plot(llegadas, metric="activity_time")
plot(surtidor, "usage","surtidor",items="system")+
geom_hline(yintercept=0.5)
Bache SM, Wickham H (2014). magrittr: A Forward-Pipe Operator for R. R package version 1.5. Available at https://CRAN.R-project.org/package=magrittr.
Banks J (2005). Discrete-Event System Simulation. Prentice-Hall International Series in Industrial and Systems Engineering. Pearson Prentice Hall.
Chubaty AM, McIntire EJB (2019). SpaDES: Develop and Run Spatially Explicit Discrete Event Simulation Models. R package version 2.0.3. Available at https://CRAN.R-project.org/package=SpaDES.
Ebert A (2018). queuecomputer: Computationally Efficient Queue Simulation. R package version 0.8.3. Available at https://CRAN.R-project.org/package=queuecomputer.
Ebert A, Wu P, Mengersen K, Ruggeri F (2017). Computationally Efficient Simulation of Queues: The R Package queuecomputer." arXiv:1703.02151. ArXiv.org E-Print Archive. Available at http://arxiv.org/abs/1703.02151.
FishyOperations in R-Bloggers (2016). Simulating queueing systems with simmer. Available at https://www.r-bloggers.com/2016/04/simulating-queueing-systems-with-simmer/.
Kendall DG (1953). Stochastic Processes Occurring in the Theory of Queues and their Analysis by the Method of the Imbedded Markov Chain." The Annals of Mathematical Statistics, 24(3), 338-354. Available at https://doi.org/10.1214/aoms/1177728975.
Lauwens B (2017). SimJulia.jl: Combined Continuous-Time / Discrete-Event Process Ori-ented Simulation Framework Written in Julia. Julia package version 0.5. Available at https://github.com/BenLauwens/SimJulia.jl.
Law AM, Kelton WD (2000). Simulation Modeling and Analysis. McGraw-Hill Series in Industrial Engineering and Management Science. McGraw-Hill.
Pidd M (1988). Computer Simulation in Management Science. John Wiley & Sons.
Shannon RE (1975). Systems Simulation: The Art and Science. Prentice-Hall.
Team SimPy (2017). SimPy: Discrete-Event Simulation for Python. Python package version 3.0.9. Available at https://simpy.readthedocs.io/en/stable.
Ucar, I., Smeets, B., Azcorra, A. (2019). “simmer: Discrete-Event Simulation for R.” Journal of Statistical Software, 90(2), 1-30. Available at https://doi.org/10.18637/jss.v090.i02.
Ucar, I., Smeets, B. (2019a). simmer: Discrete-Event Simulation for R. R package version 4.3.0. Available at https://CRAN.R-project.org/package=simmer.
Ucar, I., Smeets, B. (2019b). simmer.plot: Plotting Methods for simmer. R package version 0.1.15. Available at https://CRAN.R-project.org/package=simmer.plot.
Ucar, I., Smeets, B. (2020c) R-simmer.org, tutorial on simmer. Available at https://r-simmer.org.
Ucar, I. (2020a). Queueing systems, in simmer: DES for R. Available at https://r-simmer.org/articles/simmer-06-queueing.html.
Ucar, I. (2020b). Continuous-Time Markov Chains, in simmer: DES for R. Available at https://r-simmer.org/articles/simmer-07-ctmc.html.