Appendices
B
Cleaning
ORCA Transitional Facility Manual V4.2
1
Ammendments
2
Abbreviations
3
Introduction
4
Physical and Structural Requirements for TF
5
Operational Requirements for TF
Appendices
A
Otago Repository for Core Analysis Site Map
B
Cleaning
C
Internal Audit
D
Internal Transfer
Table of contents
B.1
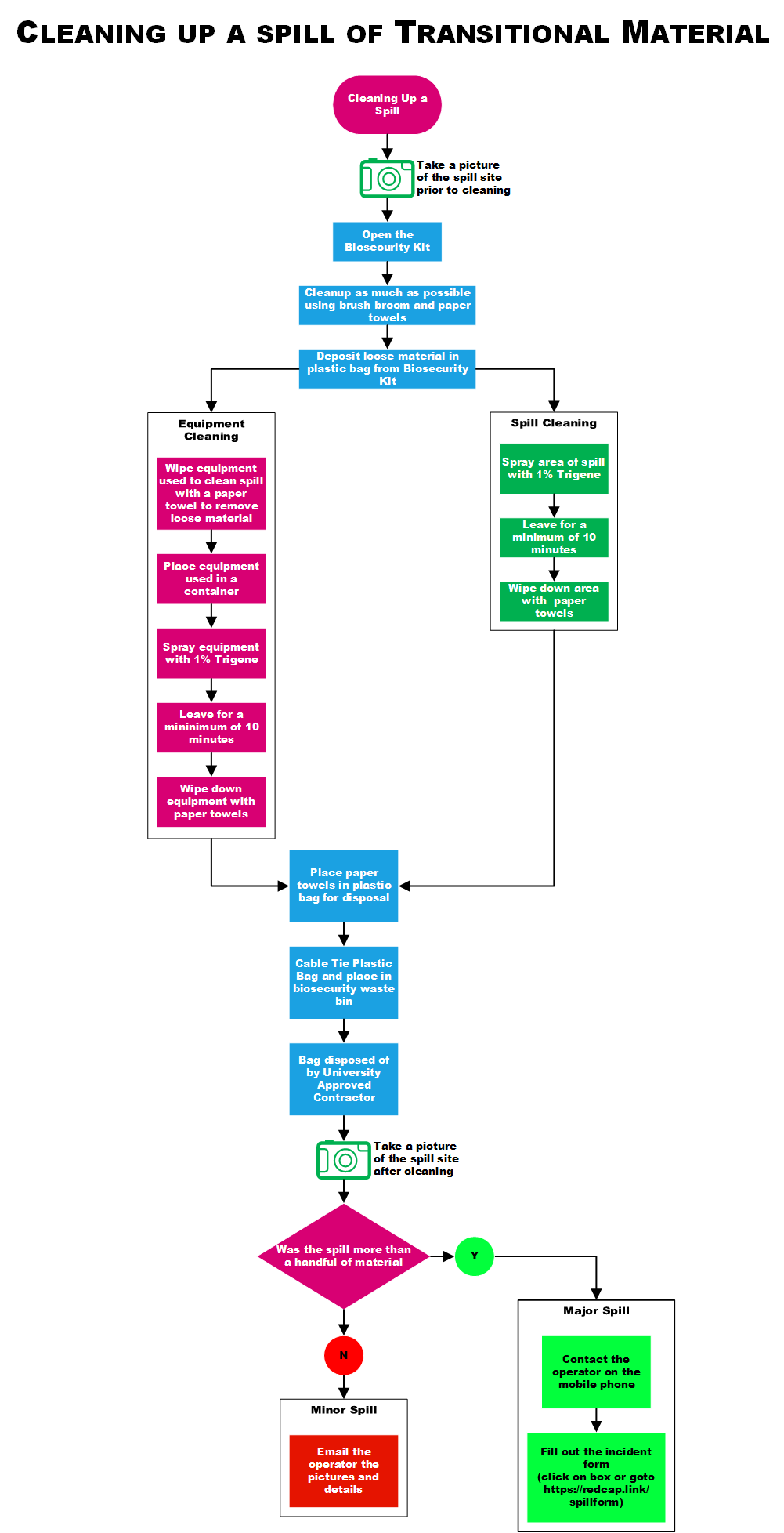
Cleaning up after a spill
B.2
Cleaning the Core Cutter
B.3
Core curation and cleaning
Appendices
B
Cleaning
Appendix B — Cleaning
B.1
Cleaning up after a spill
B.2
Cleaning the Core Cutter
B.3
Core curation and cleaning
A
Otago Repository for Core Analysis Site Map
C
Internal Audit