1
Abbreviations
2
Ammendments
3
Introduction
3.1
Facility Details
3.2
Function of the Facilty
3.3
Documents
3.3.1
Document realted to the running of the facility
3.3.2
Documents related to the importing of research samples into the facility
3.4
MPI Contact Details
3.5
Changes in TF Management
4
Physical and Structural Requirements for TF
4.1
TF Locations
4.2
Offical Signage
5
Operational Requirments for TF
5.1
Operator
5.2
Receipt, Management and Transfer of Uncleared Risk Goods
5.3
Transferring samples
5.3.1
External Transfers of New Samples into the Facility
5.3.2
Internal Transfers of Samples between ORCA sites
5.4
Approved Users
5.5
TF Security and Access
5.6
Segregation of Uncleared Risk Goods
5.7
Additional Record Keeping
5.8
Hygiene Management
5.8.1
Biosecurity Equipment
5.8.2
Cleaning
5.8.3
Biosecurity Waste Disposal
5.9
Pests and Insects
5.9.1
Pests
5.9.2
Insects
5.10
Internal Audits
5.11
Contingency Plans
5.11.1
Accidental Release of Uncleared Samples
5.11.2
Resignation of Operator
5.11.3
Accidental Spillage of Transitional Materal
5.12
Geology
5.13
Otago Repository for Core Analysis
5.14
Cleaning Procedures for Transitional Material
5.14.1
Cleaning a spill
5.14.2
Cleaning core splitter
5.14.3
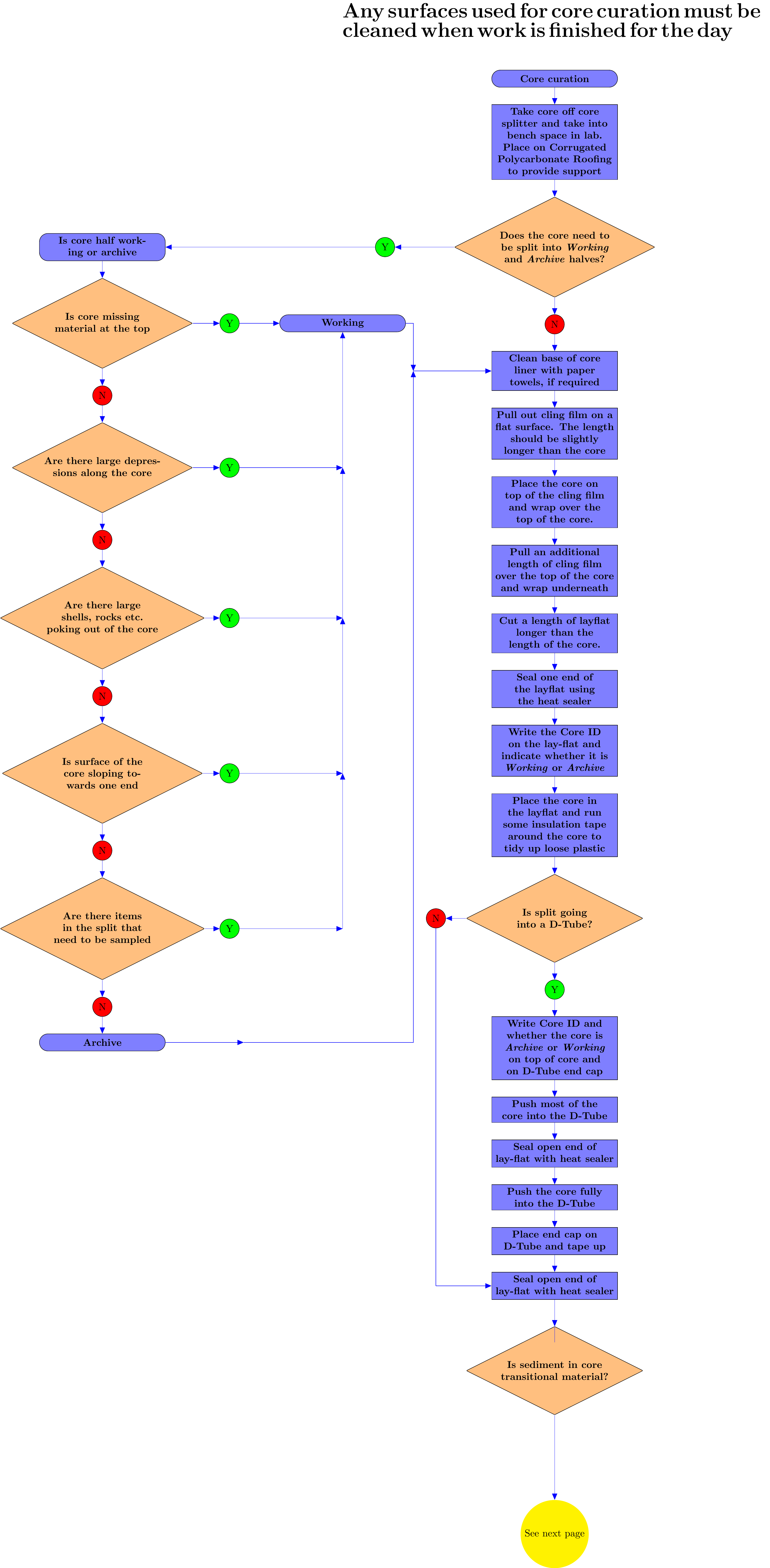
Core Curation and Clean Up
5.15
Internal Audit Checklist for Transitional Facilities
5.16
Internal Transfer Form
5.17
External Transfer Form
6
Induction
Otago Marine Core Sediment Facility MPI Transitional Facility Manaual for Holding and Processing Uncleared Risk Goods
5.14.3
Core Curation and Clean Up