2  พีชคณิตเบื้องต้น

Modified

6 พฤษภาคม 2568

2.1 ความสำคัญของพีชคณิตในเศรษฐศาสตร์

พีชคณิต (Algebra) เป็นรากฐานทางคณิตศาสตร์ที่มีความสำคัญอย่างยิ่งต่อการศึกษาวิชาเศรษฐศาสตร์ โดยเฉพาะเมื่อนักเศรษฐศาสตร์ต้องการ วิเคราะห์ ปรับเปลี่ยน หรือพยากรณ์พฤติกรรมทางเศรษฐกิจ ผ่านการตั้งสมมุติฐานและแบบจำลองทางปริมาณ

1. การสร้างแบบจำลองเศรษฐศาสตร์ (Economic Modeling)

พีชคณิตช่วยให้นักเศรษฐศาสตร์สามารถ:

  • สร้างสมการเพื่อแทนความสัมพันธ์ระหว่างตัวแปร เช่น ราคากับอุปสงค์

  • นำเสนอแนวคิดเศรษฐศาสตร์ในรูปแบบที่คำนวณและวิเคราะห์ได้ เช่น \[ Q_d = a - bP \quad,\quad Q_s = c + dP \]

แบบจำลองเหล่านี้ช่วยให้เข้าใจพฤติกรรมของผู้บริโภค ผู้ผลิต และตลาดโดยรวม

2. การแก้ระบบสมการทางเศรษฐกิจ
  • พีชคณิตช่วยในการแก้สมการเพื่อหาจุดดุลยภาพ เช่นเมื่ออุปสงค์เท่ากับอุปทาน \((Qd = Qs)\)

  • ใช้กับระบบสมการหลายตัวแปร เช่นระบบ IS-LM, Input-Output Model ฯลฯ

3. การวิเคราะห์ต้นทุน รายได้ และกำไร
  • ใช้สมการเชิงเส้นหรือไม่เชิงเส้นในการหาจุดคุ้มทุน (break-even point)

  • คำนวณกำไรสูงสุดหรือต้นทุนต่ำสุดในสถานการณ์จำลอง

เช่น \[ \text{Revenue} = P \cdot Q = P(100 - 2P) \]

4. การเตรียมพร้อมสู่แนวคิดที่ซับซ้อนกว่า

พีชคณิตเป็นเครื่องมือพื้นฐานก่อนเข้าสู่:

  • แคลคูลัส (เพื่อหาอัตราการเปลี่ยนแปลง)

  • พีชคณิตเชิงเส้น (สำหรับวิเคราะห์ระบบเศรษฐกิจหลายภาค)

  • เศรษฐมิติ (เพื่อวิเคราะห์ข้อมูลเชิงปริมาณ)

พีชคณิตไม่ใช่แค่เครื่องมือทางคณิตศาสตร์ แต่คือ “ภาษากลาง” ที่เชื่อมโยงแนวคิดเศรษฐศาสตร์เข้ากับโลกแห่งการวิเคราะห์และการตัดสินใจอย่างมีเหตุผล

2.2 สมการเชิงเส้น (Linear Equations) ในการเศรษฐศาสตร์

ตัวอย่างที่ 1: สมการอุปสงค์ (Demand Function)

สมการอุปสงค์ของสินค้าชนิดหนึ่งคือ
\[Q_d = 100 - 2P\]
จงหาปริมาณอุปสงค์เมื่อราคาสินค้า (P) เท่ากับ 30

วิธีทำ

P <- symbol("P")
Qd <- 100 -2*P
Qd

\[100 - 2 P\]

แทนค่า P = 30 แล้วคำนวณ Q_d

subs(Qd, P, 30)

\[40\]

ตัวอย่างที่ 2: รายได้ทั้งหมด (Total Revenue)

บริษัทหนึ่งขายสินค้าในราคา 50 บาทต่อชิ้น รายได้ทั้งหมด (TR) เป็นฟังก์ชันของจำนวนสินค้าที่ขายได้ (Q)
\[ TR = 50Q \]
จงหาว่าเมื่อขายสินค้าได้ 200 ชิ้น บริษัทจะมีรายได้เท่าใด

วิธีทำ

Q <- symbol("Q")
TR <- 100 -2*Q
TR

\[100 - 2 Q\]

แทนค่า Q = 200แล้วคำนวณ TR

subs(Qd, P, 30)

\[40\]

ตัวอย่างที่ 3: สมดุลตลาด (Market Equilibrium)

ให้สมการอุปสงค์และอุปทานเป็นดังนี้
\[ \begin{aligned} Q_d =& 120 - 3P\\ Q_s =& 20 + 2P \end{aligned} \]
จงหาราคาดุลยภาพ (Equilibrium Price)

วิธีทำ ตั้ง \(Q_d - Q_s=0\) แล้วแก้สมการเพื่อหา P

P <- symbol("P")
Eq <- 120 -3*P -(20+2*P)
Eq

\[100 - 5 P\]

สามารถแก้สมการได้โดยใช้คำสั่ง solve_sys()

solve_sys(Eq,P)
P = 20

หรือแก้สมการเชิงเส้นตัวแปรเดียวได้โดยใช้ R จึงจำเป็นต้องการแปลง ตัวแปร Eq ไปเป็นฟังก์ชันใน R แล้วใช้คำสั่ง uniroot() และควรต้องทราบช่วงที่คำตอบอยู่ด้วยโดยอาศัยการวาดกราฟช่วย

# แปลงเป็นไปฟังก์ชันใน R
Eq <- as_func(Eq)
# วาดกราฟ Qd-Qs เพื่อหาช่วงที่มีคำตอบของสมการ
curve(Eq, from = 10, to = 30, col = "red",
          xlab = "P", ylab = "Qd-Qs")
grid()

จากกราฟ ช่วงระหว่าง \(P\in [10,30]\) มีจุดที่ \(Q_d-Q_s =0\) อยู่ เราจึงสามารถแก้สมการด้วยคำสั่ง uniroot()

uniroot(Eq, lower = 10, upper = 30)$root
[1] 20

lower และ upper คือขอบเขตของการค้นหาคำตอบ

ตัวอย่างที่ 4: ต้นทุนรวม (Total Cost Function)

ต้นทุนรวมของโรงงานแห่งหนึ่งเป็นฟังก์ชันเชิงเส้นของจำนวนหน่วยผลิต (Q) ดังนี้:
\[ TC = 500 + 25Q \]
จงหาต้นทุนรวมเมื่อผลิต 40 หน่วย และจงหาต้นทุนคงที่ (Fixed Cost)

วิธีทำ สมการเชิงเส้นของต้นทุนรวม (Total Cost Function) ซึ่งเขียนอยู่ในรูปแบบทั่วไปของต้นทุนคือ:

\[ TC = FC + VC \cdot Q \]

โดยที่

  • \(TC\) = ต้นทุนรวม

  • \(FC\) = ต้นทุนคงที่ (Fixed Cost)

  • \(VC\) = ต้นทุนแปรผันต่อหน่วย (Variable Cost per unit)

  • \(Q\) = ปริมาณที่ผลิต

จากโจทย์ที่ให้ \(TC = 500 + 25Q\)

  • \(500\) คือ ต้นทุนคงที่ (FC)

  • \(25\) คือ ต้นทุนแปรผันต่อหน่วย (VC)

คำถาม 1: เมื่อลงมือผลิต \(Q = 40\) หน่วย
คำนวณต้นทุนรวมโดยแทน Q ลงในสมการ:

Q <- symbol("Q")
TC <- 500 +25*Q
subs(TC, Q, 40)

\[1500\]

คำถาม 2: ต้นทุนคงที่คือเท่าใด?

ดูจากสมการได้เลย: \[ FC = 500 \]

ตัวอย่างที่ 5: รายได้จากแรงงาน

รายได้จากแรงงานคำนวณจากค่าจ้างรายชั่วโมง (W) และจำนวนชั่วโมงทำงาน (H):
\[ Y = W \cdot H \]
ถ้าค่าจ้างรายชั่วโมงคือ 150 บาท และทำงาน 8 ชั่วโมงต่อวัน จงหาว่ารายได้ต่อวันเป็นเท่าใด

วิธีทำ

  • Y = รายได้ต่อวัน

  • W = ค่าจ้างรายชั่วโมง (บาท)

  • H = จำนวนชั่วโมงทำงาน (ชั่วโมง)

ในกรณีนี้ต้องแทน W และ H เท่ากับ 150 และ 8 ตามลำดับจึงใช้ฟังก์ชัน subs() ที่มี list ด้วย

W <- symbol("W")
H <- symbol("H")
Y <- W * H
# แทนค่า
subs(Y, list(W = 150, H = 8))

\[1200\]

ตัวอย่างที่ 6: การคำนวณกำไร (Profit)

กำไร (\(\pi\)) ของบริษัทหนึ่งสามารถเขียนเป็นฟังก์ชันของปริมาณที่ผลิตได้ (Q):
\[ \pi = 70Q - (30Q + 500) \]
จงเขียนสมการกำไรให้อยู่ในรูปแบบง่าย และหากผลิต 20 หน่วย บริษัทจะได้กำไรเท่าใด

Q <- symbol("Q")
pi <- symbol("pi")
pi <- 70*Q -(30*Q +500)
pi

\[40 Q - 500\]

# แทนค่า Q = 20
subs(pi,Q, 20)

\[300\]

ตัวอย่างที่ 7: รายจ่ายผู้บริโภค (Consumer Expenditure)

ผู้บริโภคซื้อสินค้า 2 ชนิด คือ A และ B โดยสินค้าชนิด A ราคา 10 บาท/หน่วย สินค้า B ราคา 20 บาท/หน่วย หากผู้บริโภคมีงบประมาณ 200 บาท
\[ 10x + 20y = 200 \]
จงหาชุดสินค้าที่สามารถซื้อได้ (x = จำนวน A, y = จำนวน B)

วิธีทำ คือ หาค่า \(x, y\) ที่เป็นจำนวนเต็มไม่ติดลบ \((x\geq 0, y\geq 0\) และทำให้สมการข้างต้นเป็นจริง เราสามารถ “แปลงสมการให้ y อยู่ในรูปของ x

\[ 10x + 20y = 200 \Rightarrow y = \frac{200 - 10x}{20} = 10 - 0.5x \]

เราสามารถแก้สมการโดยใช้ caracas ได้โดย

x <- symbol("x","positive" = TRUE)
y <- symbol("y","positive" = TRUE)
eq <- 10*x + 20*y -200
# แก้ y ในรูปของ x
Sol <- solve_sys(eq, y)
Sol[[1]]$y

\[10 - \frac{x}{2}\]

หมายเหตุ

ที่ใช้ Sol[[1]]$y เพื่อให้สามารถแสดงผลเอกสาร HTML หรือ PDF ได้

ดังนั้น เราสามารถใช้่สมการแทนค่า \(x =1,2,\cdots\) จะกระทั้งถึงค่าที่ \(y\leq 0\)

x <- 2*(1:10)
knitr::kable(data.frame(x = x, y =10-0.5*x))
x y
2 9
4 8
6 7
8 6
10 5
12 4
14 3
16 2
18 1
20 0
หมายเหตุ

คำสั่ง kable() จากชุดคำสั่ง knitr ทำให้แสดงค่าออกอยู่รูปของตารางได้ในเอกสารแบบ HTML หรือ PDF และที่กำหนดให้ x เป็นเลขคู่ ก็เพราะต้องการใช้ y เป็นจำนวนเต็ม

ตัวอย่างที่ 8: Linear Production Function

ฟังก์ชันการผลิตแบบเส้นตรง (Linear Production) ของโรงงานแห่งหนึ่งคือ:
\[ Q = 5L + 10K \]
โดย Q คือผลผลิต, L คือจำนวนแรงงาน, K คือจำนวนทุน
จงหาผลผลิตเมื่อใช้ L = 4 หน่วย และ K = 6 หน่วย

วิธีทำ

  • \(Q\) = ผลผลิต (Output)

  • \(L\) = จำนวนแรงงาน (Labor)

  • \(K\) = จำนวนทุน (Capital)

L <- symbol("L")
K <- symbol("K")
Q <- 5*L + 10*K
# แทนค่า L = 4, K = 6
subs(Q, list(L = 4, K = 6))

\[80\]

ตัวอย่างที่ 9: ดุลการค้า (Trade Balance)

ถ้าส่งออก (X) และนำเข้า (M) เป็นไปตามสมการ:
\[ X = 500 + 3Y, \quad M = 200 + 2Y \]
จงหาสมการของดุลการค้า (NX = X - M) และจงหาค่า NX เมื่อ Y = 100

วิธีทำ

  • \(X\) = มูลค่าส่งออก

  • \(M\) = มูลค่านำเข้า

  • \(Y\) = รายได้แห่งชาติ (National Income)

  • \(NX = X - M\) = ดุลการค้า

ขั้นตอนที่ 1: เขียนสมการ NX

Y <- symbol("Y")
X <- 500 + 3*Y
M <- 200 + 2*Y
NX <- X - M  # ได้สมการ NX = 300 + Y
NX

\[Y + 300\]

ขั้นตอนที่ 2: เมื่อ \(Y = 100\)

# แทนค่า Y = 100
subs(NX, Y, 100)

\[400\]

ตัวอย่างที่ 10: สมการรายได้แห่งชาติ (Simple Keynesian Model)

ให้สมการรายได้แห่งชาติแบบง่าย
\[ Y = C + I \]
โดย \(C = 100 + 0.8Y\), \(I = 200\)
จงหาค่ารายได้ดุลยภาพ (Y)

วิธีทำ สมการรายได้: \[ Y = C + I \]

โดยที่:

  • \(C = 100 + 0.8Y\) คือการบริโภค

  • \(I = 200\) คือการลงทุน

  • ต้องการหาค่า \(Y\) ที่ทำให้ระบบสมดุล

ขั้นที่ 1 แทนค่าลงในสมการ

Y <- symbol("Y")
C <- 100 + 0.8*Y
I <- 200
eq <- Y - (C + I)  # ตั้งสมการ: Y = C + I
eq

\[0.2 Y - 300\]

ขั้นที่ 2 แก้สมการ

solve_sys(eq, Y)
Y = 1500.00000000000

2.3 สมการไม่เชิงเส้น (Nonlinear Equations) ในเชิงเส้นในทางเศรษฐศาสตร์

ในทางเศรษฐศาสตร์ สมการไม่เชิงเส้น (Nonlinear Equations) พบได้บ่อยมาก โดยเฉพาะเมื่อพฤติกรรมเศรษฐกิจมีลักษณะซับซ้อน เช่น ดุลยภาพที่เปลี่ยนตามกำลังสอง, สมการอรรถประโยชน์, ฟังก์ชันการผลิตแบบ Cobb-Douglas, ฯลฯ

ตัวอย่างที่ 1: อุปสงค์ไม่เชิงเส้น

สมการอุปสงค์ของสินค้าชนิดหนึ่งคือ
\[ Q_d = 100 - 5P^2 \]
ถ้าความต้องการสินค้าอยู่ที่ \(Q_d = 20\) หน่วย
จงหาว่าราคาสินค้า \(P\) ควรเป็นเท่าใด

เราต้องแก้สมการ:

\[ 100 - 5P^2 = 20 \Rightarrow 5P^2 = 80 \Rightarrow P^2 = 16 \Rightarrow P = \pm 4 \]

แต่ทางเศรษฐศาสตร์ ราคา (P) ไม่ควรติดลบ
ดังนั้น \(P=4\)

P <- symbol("P", "positive" = TRUE)
Qd <- 100 -5*P^2
eq <- Qd -20  # ตั้ง Qd = 20
solve_sys(eq, P)
P = 4
ตัวอย่างที่ 2 Cobb-Douglas Production

โรงงานมีฟังก์ชันการผลิตแบบ Cobb-Douglas:

\[ Q = 10 \cdot L^{0.6} \cdot K^{0.4} \]

ถ้าใช้ทุน \(K = 25\) และต้องการผลิต \(Q = 200\)
จงหาว่าควรใช้แรงงาน \(L\) เท่าใด

L <- symbol("L")
K <- symbol("K")

Q <- 10 * L^0.6 * K^0.4
Q_sub <- subs(Q, K, 25)
eq <- Q_sub - 200
solve_sys(eq, L)
L = 17.2354775202551

คำตอบ: ค่าของ \(L\) ที่ทำให้ \(Q = 200\)

ตัวอย่างที่ 3 อรรถประโยชน์แบบไม่เชิงเส้น (Cobb-Douglas Utility)

ฟังก์ชันอรรถประโยชน์ของผู้บริโภคเป็น:

\[ U = x^{0.5} y^{0.5} \]

ถ้า \(x = 4\) และอรรถประโยชน์ \(U = 10\)
จงหาว่าควรบริโภค \(y\) เท่าใด

x <- symbol("x")
y <- symbol("y")

U <- x^0.5 * y^0.5
U_sub <- subs(U, x, 4)
eq <- U_sub - 10
solve_sys(eq, y)
y = 25.0000000000000

คำตอบ: ค่าของ \(y\) ที่ทำให้ผู้บริโภคได้อรรถประโยชน์ 10

ตัวอย่างที่ 4 สมการการเจริญเติบโตแบบทบต้น (Exponential Growth)

สมการการเติบโตของผลผลิตคือ

\[ Q = 100 \cdot e^{0.1t}, t\geq 0 \]

ถ้าผลผลิต \(Q = 200\) ให้หาค่า \(t\)

t <- symbol("t","positive" =  TRUE)
Q <- 100 * exp(0.1 * t)
eq <- Q - 200
solve_sys(eq, t)
t = 6.93147180559945

คำตอบ: เวลาที่ทำให้ผลผลิตเติบโตจาก 100 เป็น 200

2.4 เมตริกซ์ (Matrix)

เมตริกซ์ (Matrix) คือ การจัดเรียงตัวเลขหรือตัวแปรในรูปแบบตารางที่มี แถว (rows) และ คอลัมน์ (columns) โดยใช้สำหรับคำนวณทางคณิตศาสตร์ วิศวกรรม เศรษฐศาสตร์ และวิทยาศาสตร์ข้อมูล

นิยามของเมตริกซ์

เมตริกซ์ (Matrix) คือ การจัดระเบียบของตัวเลข ตัวแปร หรือพจน์ทางคณิตศาสตร์ ให้อยู่ในรูปแบบของตารางที่ประกอบด้วย แถว (rows) และ คอลัมน์ (columns)

2.4.1 รูปแบบทั่วไปของเมตริกซ์

เมตริกซ์ \(A\) ขนาด \(m \times n\) (m แถว, n คอลัมน์) เขียนได้เป็น:

\[ A = \begin{bmatrix} a_{11} & a_{12} & \cdots & a_{1n} \\ a_{21} & a_{22} & \cdots & a_{2n} \\ \vdots & \vdots & \ddots & \vdots \\ a_{m1} & a_{m2} & \cdots & a_{mn} \end{bmatrix} \]

โดยที่ \(a_{ij}\) หมายถึงสมาชิกของเมตริกซ์ที่อยู่ใน แถวที่ i คอลัมน์ที่ j

ตัวอย่างเมตริกซ์

\[ B = \begin{bmatrix} 4 & 7 \\ 2 & 6 \end{bmatrix} \] เป็นเมตริกซ์ \(B\) ขนาด \(2 \times 2\)

หรือ

\[ A = \begin{bmatrix} 1 & 2 & 3 \\ 4 & 5 & 6 \end{bmatrix} \]

เมตริกซ์ \(A\) นี้มี 2 แถว และ 3 คอลัมน์
หรือเมตริกซ์ขนาด \(2 \times 3\)

2.4.2 คำศัพท์ที่เกี่ยวข้อง

คำศัพท์ ความหมาย
Elements ตัวเลขหรือพจน์ที่อยู่ในเมตริกซ์
Order หรือ Size ขนาดของเมตริกซ์: แถว × คอลัมน์
Square Matrix เมตริกซ์ที่มีจำนวนแถว = คอลัมน์
Row Vector เมตริกซ์ที่มีเพียง 1 แถว
Column Vector เมตริกซ์ที่มีเพียง 1 คอลัมน์
Zero Matrix เมตริกซ์ที่ทุกองค์ประกอบเป็น 0
Identity Matrix เมตริกซ์หน่วย เช่น \(\begin{bmatrix}1 & 0 \\ 0 & 1\end{bmatrix}\)

2.4.3 การดำเนินการทางคณิตศาสตร์ (arithmetic operations)

แน่นอนครับ! ต่อไปนี้คือวิธีการทำ การดำเนินการทางคณิตศาสตร์ (arithmetic operations) สำหรับ เมตริกซ์ (matrix) ด้วยแพ็กเกจ caracas ใน R ซึ่งรองรับทั้งเมตริกซ์เชิงสัญลักษณ์ (symbolic matrix) และเชิงตัวเลข (numeric matrix)

Arithmetic Operations สำหรับ Matrix ด้วย caracas
  1. การสร้างเมตริกซ์

  2. การบวก / ลบเมตริกซ์

  3. การคูณด้วยสเกลาร์

  4. การคูณเมตริกซ์ (Matrix Multiplication)

  5. การ Transpose

  6. การอินเวิร์สและดีเทอร์มิแนนต์

2.4.4 การสร้างเมตริกซ์

# สร้างเมตริกซ์ A เชิงสัญลักษณ์ด้วย caracas
A <- matrix(c("a11", "a12", "a21", "a22"), nrow = 2, byrow = TRUE)
A <- as_sym(A)
A

\[\left[\begin{matrix}a_{11} & a_{12}\\a_{21} & a_{22}\end{matrix}\right]\]

# สร้างเมตริกซ์ B เชิงตัวเลขด้วย caracas
B <- matrix(c(1, 2, 3, 4), nrow = 2, byrow = TRUE)
B <- as_sym(B)
B

\[\left[\begin{matrix}1 & 2\\3 & 4\end{matrix}\right]\]

2.4.5 การบวก / ลบเมตริกซ์

# บวก
A_plus_B <- A + B
A_plus_B

\[\left[\begin{matrix}a_{11} + 1 & a_{12} + 2\\a_{21} + 3 & a_{22} + 4\end{matrix}\right]\]

# ลบ
A_minus_B <- A - B
A_minus_B

\[\left[\begin{matrix}a_{11} - 1 & a_{12} - 2\\a_{21} - 3 & a_{22} - 4\end{matrix}\right]\]

2.4.6 การคูณด้วยสเกลาร์

# คูณ A ด้วย 3
A_scaled <- 3 * A
A_scaled

\[\left[\begin{matrix}3 a_{11} & 3 a_{12}\\3 a_{21} & 3 a_{22}\end{matrix}\right]\]

2.4.7 การคูณเมตริกซ์ (Matrix Multiplication)

# A %*% B: เมตริกซ์คูณกันแบบมาตรฐาน
AB <- A %*% B
AB

\[\left[\begin{matrix}a_{11} + 3 a_{12} & 2 a_{11} + 4 a_{12}\\a_{21} + 3 a_{22} & 2 a_{21} + 4 a_{22}\end{matrix}\right]\]

ใช้ %*% สำหรับ matrix multiplication แบบ linear algebra

2.4.8 ยกกำลังของเมตริกซ์ (Matrix Exponentiation) ด้วยคำสั่ง mat_pow()

# หาค่า A^2
A2 <- mat_pow(A, pow = 2)
A2

\[\left[\begin{matrix}a_{11}^{2} + a_{12} a_{21} & a_{11} a_{12} + a_{12} a_{22}\\a_{11} a_{21} + a_{21} a_{22} & a_{12} a_{21} + a_{22}^{2}\end{matrix}\right]\]

2.4.9 การทำ Transpose (เมตริกซ์ทรานสโพส) ด้วย t()

A_t <- t(A)
A_t

\[\left[\begin{matrix}a_{11} & a_{21}\\a_{12} & a_{22}\end{matrix}\right]\]

คำสั่ง t() สามารถใช้ได้กับ เมตริกซ์เชิงตัวเลขปกติจาก R

2.4.10 การหาค่าเมตริกซ์ผกผันด้วย inv() และดีเทอร์มิแนนต์ด้วย det()

# หาดีเทอร์มิแนนต์
det_A <- det(A)
det_A

\[a_{11} a_{22} - a_{12} a_{21}\]

# หาตัวผกผัน (ถ้า det ≠ 0)
inv_A <- inv(A)
inv_A

\[\left[\begin{matrix}\frac{a_{22}}{a_{11} a_{22} - a_{12} a_{21}} & - \frac{a_{12}}{a_{11} a_{22} - a_{12} a_{21}}\\- \frac{a_{21}}{a_{11} a_{22} - a_{12} a_{21}} & \frac{a_{11}}{a_{11} a_{22} - a_{12} a_{21}}\end{matrix}\right]\]

คำสั่ง det() เป็นคำสั่งมาตราฐานสำหรับตัวแปรแบบเมตริกซ์ใน R สำหรับการหาเมตริกซ์ผกผันสำหรับตัวแปรแบบเมตริกซ์ใน R คือคำสั่ง solve()

หมายเหตุ
  • as_sym() ใช้สร้างเมตริกซ์เชิงสัญลักษณ์

  • การดำเนินการต่าง ๆ ใช้เหมือนกับ R ปกติ แต่จะให้ผลลัพธ์เป็น symbolic expressions

  • ถ้าคุณใช้ A <- matrix_sym(nrow = 2, ncol = 2, "a") จะได้เมตริกซ์ที่มีชื่ออัตโนมัติ คือ

A <- matrix_sym(2,2,"a")
A

\[\left[\begin{matrix}a_{11} & a_{12}\\a_{21} & a_{22}\end{matrix}\right]\]

ในหนังสือเล่มนี้สนใจเมทริกซ์ ที่มีจำนวนแถวเท่ากับจำนวนคอลัมน์ เพราะเป็นเมตริกซ์ที่สามารถใช้แก้ระบบสมการเชิงเส้นได้ (Linear Systems of Equations)

คุณสมบัติของเมตริกซ์ที่สำคัญ สำหรับการใช้ในการแก้ ระบบสมการเชิงเส้น (Linear Systems of Equations) ซึ่งเป็นพื้นฐานสำคัญในคณิตศาสตร์และเศรษฐศาสตร์

2.4.11 คุณสมบัติของเมตริกซ์ที่ใช้แก้ระบบสมการเชิงเส้นได้

สมมติให้ระบบสมการเชิงเส้นมีรูปแบบ \[ A \cdot \mathbf{x} = \mathbf{b} \] โดยที่

  • \(A\) คือเมตริกซ์สัมประสิทธิ์ขนาด \(n \times n\)

  • \(\mathbf{x}\) คือเวกเตอร์ของตัวแปร

  • \(\mathbf{b}\) คือเวกเตอร์คำตอบ

คุณสมบัติ อธิบาย เหตุผลที่สำคัญ
เป็นเมตริกซ์สี่เหลี่ยมจัตุรัส (Square Matrix) \(A\) มีจำนวนแถว = จำนวนคอลัมน์ เพื่อให้สามารถหาตัวผกผัน (Inverse) ได้
ดีเทอร์มิแนนต์ไม่เป็นศูนย์ (Non-singular / \(\det(A) \neq 0\)) เมตริกซ์ \(A\) ต้องมีดีเทอร์มิแนนต์ \(\neq\) 0 บอกว่า \(A\) มีตัวผกผัน \(\rightarrow\) มีคำตอบที่แน่นอนเพียงหนึ่งชุด
มีอันดับ (Rank) เท่ากับจำนวนตัวแปร Rank(\(A\)) = จำนวนตัวแปร บอกว่าระบบมีคำตอบเฉพาะเจาะจง
สามารถหาเมตริกซ์ผกผันได้ (Invertible Matrix) \(A^{-1}\) มีอยู่จริง ใช้แก้สมการด้วยสูตร \(\mathbf{x} = A^{-1} \cdot \mathbf{b}\)
ไม่เกิดความสัมพันธ์เชิงเส้นระหว่างแถวหรือคอลัมน์ (Linearly Independent) แถวหรือคอลัมน์ของ \(A\) ต้องไม่ซ้ำซ้อน ป้องกันระบบสมการไม่สมบูรณ์หรือไม่มีคำตอบแน่นอน

ตัวอย่าง เมตริกซ์ที่สามารถใช้แก้สมการได้

\[ A = \begin{bmatrix} 2 & 1 \\ 5 & 3 \end{bmatrix}, \quad \det(A) = 2(3) - 5(1) = 1 \neq 0 \]

  • เป็นเมตริกซ์ \(2 \times 2\)

  • มีดีเทอร์มิแนนต์ \(\neq\) 0 \(\rightarrow\) มีตัวผกผัน \(\rightarrow\) ใช้แก้สมการได้

ถ้าเงื่อนไขไม่ครบ?
สถานการณ์ ผลที่เกิดขึ้น
\(\det(A) = 0\) ไม่มีคำตอบ หรือมีคำตอบไม่จำกัด (infinite solutions)
ไม่ใช่เมตริกซ์จัตุรัส ต้องใช้วิธีอื่น เช่น Gaussian elimination, least squares

2.5 การแก้ไขค่าเมตริกซ์เชิงสัญลักษณ์

สามารถใช้การแทนค่าด้วยคำสั่ง subs() เช่น ต้องการแทนค่า \(a_{11}\) ด้วย 0 ดังนั้น

A[1,1] <- 0
A

\[\left[\begin{matrix}0 & a_{12}\\a_{21} & a_{22}\end{matrix}\right]\]

คำนวณค่า det(A) อีกครั้งจะได้

det(A)

\[- a_{12} a_{21}\]

ถ้า แทนค่า \(a_{22}\) ด้วยตัวแปร z จะได้

A[2,2] <- symbol("z")
A

\[\left[\begin{matrix}0 & a_{12}\\a_{21} & z\end{matrix}\right]\]

det(A)

\[- a_{12} a_{21}\]

2.6 การแก้ระบบสมการเชิงเส้น (Solving a Linear System of Equations) ด้วยคำสั่ง solve_lin()

สามารถทำได้โดย

ตัวอย่าง \[ \begin{aligned} 3x + 2y =&~ 16 \\ x - y =&~ 4 \end{aligned} \]

เขียนในรูป \(A \cdot X = B\) คือ

\[ A = \begin{bmatrix} 3 & 2 \\ 1 & -1 \end{bmatrix}, \quad X = \begin{bmatrix} x \\ y \end{bmatrix}, \quad B = \begin{bmatrix} 16 \\ 4 \end{bmatrix} \]

# เมทริกซ์สัมประสิทธิ์
A <- matrix(c(3, 1, 2, -1), nrow = 2)
A <- as_sym(A)
A

\[\left[\begin{matrix}3 & 2\\1 & -1\end{matrix}\right]\]

# เวกเตอร์คำตอบ
B <-matrix(c(16, 4), nrow = 2)
B <- as_sym(B)
B

\[\left[\begin{matrix}16\\4\end{matrix}\right]\]

# แก้สมการ: A %*% X = B
X <- solve_lin(A, B)
X

\[\left[\begin{matrix}\frac{24}{5}\\\frac{4}{5}\end{matrix}\right]\]

คำตอบคือเมตริกซ์ 2×1 ที่แสดง \(x\) และ \(y\) ในรูปสัญลักษณ์

ถ้าต้องการผลลัพธ์ออกมาเป็นตัวเลข สามารถใช้คำสั่ง N()

N(X, digits = 3)

\[\left[\begin{matrix}4.8\\0.8\end{matrix}\right]\]

digits คือจำนวนทศนิยมสูงที่ต้องการแสดง แต่ในตัวอย่างเป็นตัวเลขทศนิยมลงตัวแสดงผลแค่เพียง ทศนิยม 1 ตำแหน่ง

2.7 ตัวอย่างระบบสมการเชิงเส้น (Linear System of Equations) ในทางเศรษฐศาสตร์

2.7.1 การจัดสรรทรัพยากรการผลิต

มี 2 ปัจจัยการผลิต (แรงงาน \(L\), ทุน \(K\)) ที่ต้องใช้ในการผลิตสินค้า 2 ชนิด (X, Y) โดยต้องการให้ใช้ทรัพยากรทั้งหมด:

  • \(3X + 2Y = 18\) (ใช้แรงงานทั้งหมด)

  • \(4X + Y = 16\) (ใช้ทุนทั้งหมด)

จัดสมการอยู่ในรูปเมทริกซ์คือ

\[ \begin{bmatrix} 3&2\\4&1 \end{bmatrix} \begin{bmatrix} X\\Y \end{bmatrix} = \begin{bmatrix} 18\\16 \end{bmatrix}\rightarrow Ax=b \]

A <- matrix(c(3,2,4,1), nrow = 2, byrow = TRUE)
A <- as_sym(A)
A

\[\left[\begin{matrix}3 & 2\\4 & 1\end{matrix}\right]\]

b <- matrix(c(18,16), nrow = 2, byrow = TRUE)
b <- as_sym(b)
b

\[\left[\begin{matrix}18\\16\end{matrix}\right]\]

solve_lin(A, b)

\[\left[\begin{matrix}\frac{14}{5}\\\frac{24}{5}\end{matrix}\right]\]

2.7.2 ตลาดดุลยภาพ 2 สินค้า (2x2 System)

กำหนเให้มี 2 สินค้า \(A\) และ \(B\) ที่ราคาของกันและกันมีผลต่ออุปสงค์

\[ \begin{cases} Q^d_A = 100 - 2P_A + P_B \\ Q^d_B = 80 - P_B + 0.5P_A \\ Q^s_A = -20 + 3P_A \\ Q^s_B = -10 + 2P_B \end{cases} \]

เงื่อนไขดุลยภาพ: \(Q^d_A = Q^s_A\), \(Q^d_B = Q^s_B\)

\[ \begin{aligned} 100 - 2P_A + P_B &= -20 + 3P_A \\ 80 - P_B + 0.5P_A &= -10 + 2P_B \end{aligned} \]

รูปเมตริกซ์ \[ \begin{bmatrix} -5 & 1 \\ 0.5 & -3 \end{bmatrix} \begin{bmatrix} P_A \\ P_B \end{bmatrix} = \begin{bmatrix} -120 \\ -90 \end{bmatrix} \]

ดังนั้น \[ \begin{bmatrix} P_A \\ P_B \end{bmatrix} = \begin{bmatrix} -5 & 1 \\ 0.5 & -3 \end{bmatrix}^{-1} \begin{bmatrix} -120 \\ -90 \end{bmatrix} \]

สามารถใช้ caracas สร้างเมตริกซ์เชิงสัญลักษณ์ แล้วหาเมตริกซ์ผกผัน เพื่อหาคำตอบได้่ดังนี้

A <- matrix(c(-5,1,0.5,-3),nrow = 2, byrow = TRUE)
A <- as_sym(A)
A

\[\left[\begin{matrix}-5 & 1\\0.5 & -3\end{matrix}\right]\]

B <- matrix(c(-120,-90),nrow = 2, byrow = TRUE)
B <- as_sym(B)
B

\[\left[\begin{matrix}-120\\-90\end{matrix}\right]\]

ดังนั้น

solve_lin(A, B)

\[\left[\begin{matrix}31.0344827586207\\35.1724137931035\end{matrix}\right]\]

หรือจะใช้

inv(A)%*%B

\[\left[\begin{matrix}31.0344827586207\\35.1724137931035\end{matrix}\right]\]

โดยตรงก็ได้

2.7.3 Leontief Input-Output Model (3x3 System)

ตัวอย่างเศรษฐกิจ 3 ภาค

  • การเกษตร, อุตสาหกรรม, บริการ

  • สมมุติว่าเมตริกซ์เทคโนโลยี \(A\) และเวกเตอร์ผลผลิตขั้นสุดท้าย \(\mathbf{d}\) เป็น: \[ A = \begin{bmatrix} 0.2 & 0.1 & 0.1 \\ 0.4 & 0.3 & 0.2 \\ 0.1 & 0.2 & 0.2 \end{bmatrix}, \quad \mathbf{d} = \begin{bmatrix} 100 \\ 200 \\ 150 \end{bmatrix} \]

ต้องการหาผลผลิตรวม \(\mathbf{x}\) โดยใช้ \[ (I - A)\mathbf{x} = \mathbf{d} \] ดังนั้น

\[ \mathbf{x} = (I - A)^{-1}\mathbf{d} \]

เราสามารถใช้ caracas สร้าง เมตริกซ์ \(I\) ขนาด \(3\times 3\) ได้ด้วย คำสั่ง diag() ใน R แบบปกติ ร่วมกับคำสั่ง as_sym()

I <- as_sym(diag(3))
I

\[\left[\begin{matrix}1 & 0 & 0\\0 & 1 & 0\\0 & 0 & 1\end{matrix}\right]\]

ดังนั้น

A <- matrix(c(0.2,0.1,0.1,0.4,0.3,0.2,0.1,0.2,0.2),nrow = 3,byrow = TRUE)
A <- as_sym(A)
A

\[\left[\begin{matrix}0.2 & 0.1 & 0.1\\0.4 & 0.3 & 0.2\\0.1 & 0.2 & 0.2\end{matrix}\right]\]

d <- matrix(c(100,200,150),nrow = 3,byrow = TRUE)
d <- as_sym(d)
d

\[\left[\begin{matrix}100\\200\\150\end{matrix}\right]\]

solve_lin(I-A,d)

\[\left[\begin{matrix}232.970027247957\\517.711171662127\\346.049046321526\end{matrix}\right]\]

2.7.4 โมเดลงบประมาณรัฐ (Government Budget System)

สมมุติ รัฐมี 3 ประเภทการใช้จ่าย: ด้านสาธารณสุข \(G_1\), การศึกษา \(G_2\), โครงสร้างพื้นฐาน \(G_3\) มีข้อจำกัดงบประมาณ และข้อกำหนดนโยบาย เช่น

  • \(G_1 + G_2 + G_3 = 1000\)

  • \(G_1 = 1.5G_2\)

  • \(G_3 = 2G_2\)

เขียนในรูปสมการ \[ \begin{cases} G_1 + G_2 + G_3 = 1000 \\ G_1 - 1.5G_2 = 0 \\ G_3 - 2G_2 = 0 \end{cases} \quad \Rightarrow \quad \text{ระบบสมการ 3x3} \]

้น** คือ:

\[ A \cdot \mathbf{G} = \mathbf{b} \] รูปสมการเชิงเมตริกซ์:

\[ \underbrace{ \begin{bmatrix} 1 & 1 & 1 \\ 1 & -1.5 & 0 \\ 0 & -2 & 1 \end{bmatrix} }_{A} \cdot \underbrace{ \begin{bmatrix} G_1 \\ G_2 \\ G_3 \end{bmatrix} }_{\mathbf{G}} = \underbrace{ \begin{bmatrix} 1000 \\ 0 \\ 0 \end{bmatrix} }_{\mathbf{b}} \]

# สร้างเมตริกซ์ A
A <- matrix(c(1, 1, 1, 1, -1.5, 0, 0, -2, 1), nrow = 3, byrow = TRUE)
A <- as_sym(A)
A

\[\left[\begin{matrix}1 & 1 & 1\\1 & -1.5 & 0\\0 & -2 & 1\end{matrix}\right]\]

# เวกเตอร์ b
b <- matrix(c(1000, 0, 0), nrow = 3)
b <- as_sym(b)
b

\[\left[\begin{matrix}1000\\0\\0\end{matrix}\right]\]

# แก้สมการ A * G = b
solve_lin(A, b)

\[\left[\begin{matrix}333.333333333333\\222.222222222222\\444.444444444444\end{matrix}\right]\]

จะได้ค่าของ \(G_1, G_2, G_3\) ที่สอดคล้องกับเงื่อนไขงบประมาณและสัดส่วนการใช้จ่าย

2.7.5 โมเดล IS-LM แบบง่าย

แม้โดยทั่วไป IS-LM เป็นสมการไม่เชิงเส้น แต่สามารถ linearize ได้รอบจุดดุลยภาพ เช่น:

\[ \begin{cases} Y = C_0 + cY - bR + G \\ M/P = kY - hR \end{cases} \Rightarrow \text{จัดให้อยู่ในรูป } AX = B \]

แปลงให้อยู่ในรูปเชิงเส้น (linearized) ได้รอบจุดดุลยภาพ โดยใช้แบบจำลองง่าย คือรูปแบบ IS-LM แบบเชิงเส้น:

\[ \begin{cases} Y = C_0 + cY - bR + G \quad \text{(IS)} \\ \frac{M}{P} = kY - hR \quad \text{(LM)} \end{cases} \]

ซึ่งเป็นระบบสมการ 2 ตัวแปร: \(Y\) (รายได้), \(R\) (อัตราดอกเบี้ย) มีขั้นตอนการจัดรูปเป็นเมตริกซ์คือ

1. จัดสมการ IS: \[ Y = C_0 + cY - bR + G \Rightarrow (1 - c)Y + bR = C_0 + G \] 2. สมการ LM: \[ \frac{M}{P} = kY - hR \Rightarrow -kY + hR = -\frac{M}{P} \]

เขียนในรูปเมตริกซ์ \(A \cdot \begin{bmatrix} Y \\ R \end{bmatrix} = \mathbf{b}\)

\[ \underbrace{ \begin{bmatrix} 1 - c & b \\ -k & h \end{bmatrix} }_{A} \cdot \begin{bmatrix} Y \\ R \end{bmatrix} = \underbrace{ \begin{bmatrix} C_0 + G \\ \frac{M}{P} \end{bmatrix} }_{\mathbf{b}} \]

# สร้างเมตริกซ์ A
c <- 0.6; b <- 5; k <- 0.5; h <- 4
A <- matrix(c(1 - c, b, -k, h), nrow = 2, byrow = TRUE)
A <- as_sym(A)
A

\[\left[\begin{matrix}0.4 & 5\\-0.5 & 4\end{matrix}\right]\]

# สร้างเวกเตอร์ b
C0 <- 200; G <- 300; MP <- 800
B <- matrix(c(C0 + G, MP), nrow = 2)
B <- as_sym(B)
B

\[\left[\begin{matrix}500\\800\end{matrix}\right]\]

# แก้ระบบสมการ
solve_lin(A, B)

\[\left[\begin{matrix}-487.80487804878\\139.024390243902\end{matrix}\right]\]

เราจะได้คำตอบของ \(Y\) และ \(R\) ที่เป็นจุดดุลยภาพของระบบ IS-LM ภายใต้พารามิเตอร์ที่กำหนด

ข้อสังเกต
  • การ linearize จริงในกรณีทั่วไป (เช่นถ้า \(C(Y), I(R), L(Y,R)\)) ต้องใช้ Taylor approximation หรือ Jacobian ณ จุดดุลยภาพ

  • วิธีข้างต้นคือ “semi-linearized IS-LM” ซึ่งเหมาะสำหรับการวิเคราะห์เบื้องต้น

2.8 ระบบสมการไม่เชิงเส้น (Nonlinear Equation System)

ประกอบไปด้วย 1. สมการไม่เชิงเส้น (Nonlinear Equation) คือ สมการที่ความสัมพันธ์ของตัวแปรไม่เป็นเส้นตรง เช่น

  • ตัวแปรถูกยกกำลัง (ยกกำลังมากกว่า 1 หรือเป็นทศนิยม)

  • ตัวแปรคูณกันเอง

  • มีฟังก์ชันไม่เชิงเส้น เช่น \(\sin\), \(\log\), \(e^x\)

ตัวอย่างสมการไม่เชิงเส้น
  • \(x^2 + 3x - 5 = 0, x>0\)

สร้างสมการเชิงสัญลักษณ์

x <- symbol("x", "positive" = TRUE)
f <- x^2+3*x-5
f

\[x^{2} + 3 x - 5\]

สามารถใช้คำสั่ง solve_sys() แก้สมการหาคำตอบได้

solution <-solve_sys(f, x)
solution[[1]]$x

\[- \frac{3}{2} + \frac{\sqrt{29}}{2}\]

  • \(\log(x) + y = 3\)

  • \(xy = 10\)

  • \(e^x + x = 5\)

x <- symbol("x", "positive" = TRUE)
f <- exp(x)+x
f

\[x + e^{x}\]

วาดกราฟ

fx<- as_func(f)
curve(fx,from = 0,to = 2, col= "blue")
curve(5+0*x, from = 0, to = 2, add = TRUE, col = "red")

จากกราฟ คำตอบประมาณคือ 1.3

สามารถใช้คำสั่ง solve_sys() แก้สมการหาคำตอบได้

solution <- solve_sys(f-5, x)
N(solution[[1]]$x)
c: 1.30655864103935

2. ระบบสมการไม่เชิงเส้น (Nonlinear System of Equations) คือ กลุ่มของสมการตั้งแต่ 2 สมการขึ้นไป ที่มีตัวแปรร่วมกัน และ อย่างน้อย 1 สมการเป็นสมการไม่เชิงเส้น

ลักษณะของระบบสมการไม่เชิงเส้น

  • มีตัวแปรตั้งแต่ 2 ตัวขึ้นไป

  • มีสมการตั้งแต่ 2 สมการขึ้นไป

  • ความสัมพันธ์ระหว่างตัวแปรมีลักษณะโค้งหรือซับซ้อน

  • การแก้สมการอาจมีคำตอบมากกว่า 1 คำตอบ หรือไม่มีเลย

  • ต้องใช้วิธีทางเชิงสัญลักษณ์หรือเชิงตัวเลขในการแก้

ตัวอย่างที่ 1: ระบบพหุนาม (Polynomial Nonlinear System)

\[ \begin{cases} x^2 + y^2 - 25 &= 0 \\ xy - 12 &= 0 \end{cases} \]

คำอธิบาย

  • สมการแรกคือวงกลมรัศมี 5

  • สมการที่สองคือไฮเปอร์โบลา

  • จุดตัดของกราฟคือคำตอบของระบบ

  • คำตอบมีได้หลายชุด เช่น \((x, y) = (3, 4), (4, 3), (-3, -4), (-4, -3)\)

สร้างสมการเชิงสัญลักษณ์

x <- symbol("x")
y <- symbol("y")
f1 <- x^2+y^2 -25
f2 <- x*y-12

\[x y - 12\]

หาคำตอบในเชิงตัวแปร y เพื่อใช้วาดกราฟ

solution.1 <- solve_sys(f1,y)
# คำตอบที่ 1
solution.1[[1]]$y

\[- \sqrt{25 - x^{2}}\]

# คำตอบที่ 2
solution.1[[2]]$y

\[\sqrt{25 - x^{2}}\]

solution.2 <- solve_sys(f2,y)
solution.2[[1]]$y

\[\frac{12}{x}\]

วาดกราฟ

fx1.1 <- as_func(solution.1[[1]]$y)
fx1.2 <- as_func(solution.1[[2]]$y)
fx2 <- as_func(solution.2[[1]]$y)

curve(fx1.1, from = -5, to = 5, ylim = c(-6, 6), col = "red", xlim = c(-6, 6),
             ylab = "y", xlab = "x")
curve(fx1.2, from = -5, to = 5, add =TRUE , col ="red")
curve(fx2, from = -5, to = -0.0001, add = TRUE, , col ="blue")
curve(fx2, from = 0.0001, to =  5, add = TRUE, , col ="blue")
grid()

จะเห็นว่า มีคำตอบทั้่งหมด 4 คำตอบ

ในการใช้คำสั่งใน solve_sys() ใน caracas จะต้องทำการรวมสมการทั้งสองด้วยคำสั่ง cbind() ก่อน และอย่าลืม ใช้ list() จะสามารถหาคำตอบได้ดังนี้

solve_sys(cbind(f1, f2), list(x, y))
Solution 1:
  x =  -4 
  y =  -3 
Solution 2:
  x =  -3 
  y =  -4 
Solution 3:
  x =  3 
  y =  4 
Solution 4:
  x =  4 
  y =  3 
ตัวอย่างที่ 2: ฟังก์ชัน Logarithmic และ Exponential

\[ \begin{cases} \ln(x) + y = 3 \\ e^y + x = 6 \end{cases} \]

คำอธิบาย - มีฟังก์ชัน \(\log\) และ \(e^y\)

  • ไม่มีวิธีแก้แบบง่าย ต้องใช้การประมาณ (numerical method) เช่น Newton-Raphson

สร้างสมการเชิงสัญลักษณ์

x <- symbol("x")
y <- symbol("y")
f1 <- log(x)+y-3
f1

\[y + \log{\left(x \right)} - 3\]

f2 <- exp(y)+x-6
f2

\[x + e^{y} - 6\]

หมายเหตุ

ฟังก์ชัน log() ในอาร์ คือ ฟังก์ชัน ln()

หาคำตอบในเชิงตัวแปร y เพื่อใช้วาดกราฟ

solution.1 <- solve_sys(f1,y)
solution.1[[1]]$y

\[3 - \log{\left(x \right)}\]

จะเห็นว่า x ต้องการกว่าศูนย์เท่านั้น

solution.2 <- solve_sys(f2,y)
solution.2[[1]]$y

\[\log{\left(6 - x \right)}\]

คำตอบของสมการนี้ ค่า x ไม่เกิน 6 เท่านั้น ดังนั้น เมื่อนำช่วงทั้ง 2 มา intersection กันจะได้ \(x\in(0,6)\)

ลองวาดกราฟ

fx1 <- as_func(solution.1[[1]]$y)
fx2 <- as_func(solution.2[[1]]$y)

curve(fx1, from = 0.0001, to  = 5.999, col = "red", ylab ="y", xlab ="x", ylim= c(-1,12))
curve(fx2, from = 0.0001, to  = 5.999, col = "blue",add = TRUE)
grid()

จากกราฟ จะพบว่า ระบบสมการนี้ไม่มีคำตอบ

ตัวอย่างที่ 3: ระบบเศรษฐศาสตร์ (Cobb-Douglas)

\[ \begin{cases} Q = L^{0.5}K^{0.5} = 20 \\ K = 2L \end{cases} \]

คำอธิบาย

  • ฟังก์ชันการผลิตแบบ Cobb-Douglas

  • เมื่อแทน \(K = 2L\) ลงในสมการแรก จะได้สมการไม่เชิงเส้นใน \(L\)

สร้างสมการเชิงสัญลักษณ์

L <- symbol("L")
K <- symbol("K")
Q <- sqrt(L)*sqrt(K)-20
Q

\[\sqrt{K} \sqrt{L} - 20\]

แทนค่า \(K=2L\) ลงไปจะได้

Q <- subs(Q, K, 2*L)
Q

\[\sqrt{2} L - 20\]

ค่า \(L>0\) วาดกราฟ

fx <- as_func(Q)
# กราฟ Q
curve(fx, from = 0, to = 30, xlab = "L", ylab = "Q", col = "red")
# กราฟ y = 0
curve(0 + 0*x, from = 0, to = 30, xlab = "L", ylab = "Q", col = "blue", add = TRUE)
grid()

จากกราฟ ระบบสมการนี้มีคำตอบ

solution <- solve_sys(Q,L)
solution[[1]]$L

\[10 \sqrt{2}\]

ตัวอย่างที่ 4: Trigonometric System

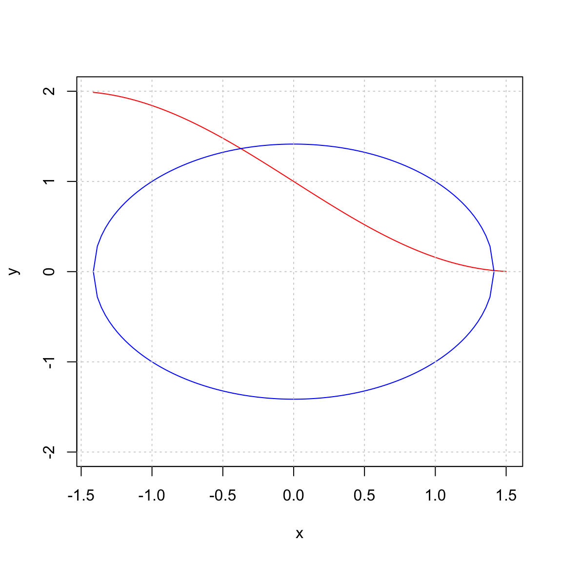
\[ \begin{cases} \sin(x) + y = 1 \\ x^2 + y^2 = 2 \end{cases} \]

คำอธิบาย

  • ฟังก์ชัน sine ทำให้ไม่เชิงเส้น

  • แก้ด้วยการแทนค่าและใช้ numerical หรือ graphical method

สร้างสมการเชิงสัญลักษณ์

x <- symbol("x")
y <- symbol("y")
f1 <- sin(x)+y-1
f1

\[y + \sin{\left(x \right)} - 1\]

f2 <- x^2+y^2 -2
f2

\[x^{2} + y^{2} - 2\]

แก้สมการ f1 และ f2 เพื่อวาดกราฟ

solution.f1 <-solve_sys(f1,y)
solution.f1[[1]]$y

\[1 - \sin{\left(x \right)}\]

f2 เป็นสมการกำลัง ต้องมี 2 คำตอบ

solution.f2 <-solve_sys(f2,y)
solution.f2[[1]]$y

\[- \sqrt{2 - x^{2}}\]

solution.f2[[2]]$y

\[\sqrt{2 - x^{2}}\]

fx1 <- as_func(solution.f1[[1]]$y)
fx2.1 <- as_func(solution.f2[[1]]$y)
fx2.2 <- as_func(solution.f2[[2]]$y)
curve(fx1, from = -sqrt(2), to = 1.5, col = "red", ylim = c(-2, 2), xlab = "x", ylab = "y")
curve(fx2.1, from = -sqrt(1.999999), to = sqrt(1.999999), col = "blue", add = TRUE)
curve(fx2.2, from = -sqrt(1.999999), to = sqrt(1.999999), col = "blue", add = TRUE)
grid()

จากกราฟ จะเห็นว่า ระบบสมการนี้มี 2 คำตอบ

solve_sys(cbind(f1,f2), list(x, y))
could not solve y - sin(sqrt(2 - y**2)) - 1

จะพบว่า ระบบสมการนี้ caracas แก้สมการนี้ไม่ได้ต้องใช้ต้องใช้คำสั่งอื่นๆในอาร์ ในหนังสือเล่มนี้ เลือกใช้ ชุดคำสั่ง nleqslv โดยนี้โค้ดดังนี้

library(nleqslv)
# นิยามระบบสมการ
f <- function(vars) {
  x <- vars[1]
  y <- vars[2]
  c(sin(x) + y - 1,
    x^2 + y^2 - 2)
}
# ค่าเริ่มต้นกราฟ เลือกที่ใกล้คำตอบ จุดแรก
start <- c(-.5, 1)
# แก้สมการ
sol <- nleqslv(start, f)
sol$x
[1] -0.3727731  1.3641995
# ค่าเริ่มต้นกราฟ เลือกที่ใกล้คำตอบ จุดที่2
start <- c(1.2, 0)
# แก้สมการ
sol <- nleqslv(start, f)
sol$x
[1] 1.41416057 0.01224232
หมายเหตุ

หนังสือเล่มไม่ต้องการเขียนให้เป็นตำราขั้นสูงมาก จนถึงขั้นต้องบอกวิธีการปรับแต่งการทำงานจนหาคำตอบได้ ดังนั้นเมื่อ caracas ไม่สามารถหาคำตอบได้ ถึงแม้ว่าจะทราบว่ามีคำตอบก็ตาม ผู้เขียนจะใช้วิธีการใช้ชุดคำสั่งอื่นๆ ในการหาคำตอบแทน

จากการสอบถาม chatgpt ว่า ทำไมระบบสมการนี้ caracas จึงไม่สามารถหาคำตอบได้

solve_sys() ทำงานได้ดี เมื่อสมการเป็น polynomial (เชิงพหุนาม) แต่สมการมี \(sin(x)\) ซึ่งเป็น ฟังก์ชันตรีโกณมิติ (ไม่ใช่ polynomial) ดังนั้น solve_sys() จะใช้ไม่ได้กับสมการที่มี \(sin(x)\) ในบางกรณี หรือให้ผลลัพธ์ไม่ได้เลย

2.9 เวกเตอร์เฉพาะ (Eigenvector) และค่าเฉพาะ (Eigenvalue)

นิยามทางคณิตศาสตร์

เวกเตอร์เฉพาะและค่าเฉพาะ เป็นแนวคิดพื้นฐานในพีชคณิตเชิงเส้น (Linear Algebra) ซึ่งเกี่ยวข้องกับการแปลงเวกเตอร์ด้วยเมทริกซ์ดังนี้

ให้ \(A\) เป็นเมทริกซ์ขนาด \(n \times n\)
เวกเตอร์ไม่ศูนย์ \(\mathbf{v} \in \mathbb{R}^n\) เรียกว่า Eigenvector ของ \(A\) ถ้ามีจำนวนจริง \(\lambda\) ที่ทำให้ \[A \mathbf{v} = \lambda \mathbf{v}\] โดยที่

  • \(\mathbf{v}\) คือ Eigenvector (เวกเตอร์เฉพาะ)

  • \(\lambda\) คือ Eigenvalue (ค่าเฉพาะ) ที่สอดคล้องกับ \(\mathbf{v}\)

กล่าวคือ การคูณเมทริกซ์ \(A\) กับเวกเตอร์ \(\mathbf{v}\) ให้ผลลัพธ์เป็นเวกเตอร์ \(\mathbf{v}\) ที่ถูกขยายหรือหดตัวโดยสเกล \(\lambda\) แต่ยังคงทิศทางเดิม (หรืออาจเปลี่ยนเฉพาะขนาด)

การหา Eigenvalue และ Eigenvector ต้องแก้สมการ \[(A - \lambda I) \mathbf{v} = 0\]

ซึ่งนำไปสู่สมการเชิงพหุนามที่เรียกว่า Characteristic Equation \[\det(A - \lambda I) = 0\]

โดยที่ \(I\) คือเมทริกซ์เอกลักษณ์ (Identity matrix)

การคำนวณเชิงสัญลักษณ์ด้วย caracas

ตัวอย่าง

โจทย์:
หาค่า eigenvalues และ eigenvectors ของเมทริกซ์ \[A = \begin{bmatrix} 2 & 1 \\ 1 & 2 \end{bmatrix}\]

# สร้างเมทริกซ์ A
A <- matrix(c(2, 1,1, 2), nrow = 2, byrow = TRUE) 
# ถ้าไม่กำหนด A เป็นตัวแปรจะไม่สามารถ คำนวณด้วยcaracas ได้
A <- as_sym(A)
A

\[\left[\begin{matrix}2 & 1\\1 & 2\end{matrix}\right]\]

# นิยาม lambda (ค่าเฉพาะ)
lambda<- symbol("lambda_")
# หา Determinant ของ (A - lambda * I)
I <- diag(1, 2)   # I คือ Identity Matrix 2x2
I <- as_sym(I)

\[\left[\begin{matrix}1 & 0\\0 & 1\end{matrix}\right]\]

char_eq <-det(A - lambda* I)
char_eq

\[\lambda_{}^{2} - 4 \lambda_{} + 3\]

# แก้สมการ characteristic equation เพิ่อหา eigenvalues
eigenvals <- solve_sys(char_eq, lambda)
eigenvals[[1]]$lambda

\[1\]

eigenvals[[2]]$lambda

\[3\]

# สมมติเอาค่าเฉพาะค่าแรกมาแทนหา eigenvector
lambda <- eigenvals[[1]]$lambda  # ดึงค่าแรก
# สร้างระบบสมการ (A - lambda1 * I) * v = 0
V <- as_sym(c("v1", "v2"))
# สมการคือ (A - lambda1*I) %*% v = 0
eqs <- (A - lambda*I) %*% V
# แก้สมการหาเวกเตอร์เฉพาะ
eigenvec1 <- solve_sys(eqs, V)
eigenvec1[[1]]$v1

\[- v_{2}\]

ความหมายของคำตอบคือ ที่ค่าเฉพาะ \(\lambda=1\) จะได้ค่าเวคเตอร์คือ \[\begin{bmatrix}v_1\\v_2\end{bmatrix}=\begin{bmatrix}-v_2\\v_2\end{bmatrix}\] ถ้าให้ \(v_2=1\) คือ \[\begin{bmatrix}v_1\\v_2\end{bmatrix}=\begin{bmatrix}-1\\1\end{bmatrix}\]

# สมมติเอาค่าเฉพาะค่าที่สองมาแทนหา eigenvector
lambda <- eigenvals[[2]]$lambda  # ดึงค่าแรก
# สร้างระบบสมการ (A - lambda1 * I) * v = 0
V <- as_sym(c("v1", "v2"))
# สมการคือ (A - lambda1*I) %*% v = 0
eqs <- (A - lambda*I) %*% V
# แก้สมการหาเวกเตอร์เฉพาะ
eigenvec2 <- solve_sys(eqs, V)
eigenvec2[[1]]$v1

\[v_{2}\]

ความหมายของคำตอบคือ ที่ค่าเฉพาะ \(\lambda=1\) จะได้ค่าเวคเตอร์คือ \[\begin{bmatrix}v_1\\v_2\end{bmatrix}=\begin{bmatrix}v_2\\v_2\end{bmatrix}\] ถ้าให้ \(v_2=1\) คือ \[\begin{bmatrix}v_1\\v_2\end{bmatrix}=\begin{bmatrix}1\\1\end{bmatrix}\]

การคำนวณค่าเฉพาะและเวคเตอร์เจาะจงในตัวอย่างที่ผ่านมา จะการทดแทนการทำควณด้วยมือ เมื่อให้เกิดความเข้าใจในขั้นตอนการคำนวณ ถ้าเชี่ยวชาญดีแล้วสามารถใช้คำสั่งของ caracas โดยตรงเพื่อให้ได้ค่าเฉพาะและเวคเตอร์เจาะจงได้เลย คือ

  • eigenval() สำหรับหาค่าเฉพาะ

  • eigenvec() สำหรับหาค่าเวคเตอร์เจาะจง

เช่น จากตัวอย่างเมตริกซ์ A ที่ผ่านมา

eigenval(A)
[[1]]
[[1]]$eigval
c: 3

[[1]]$eigmult
[1] 1


[[2]]
[[2]]$eigval
c: 1

[[2]]$eigmult
[1] 1

ความหมายของผลลัพธ์

  • [[1]]$eigval: Eigenvalue ตัวแรกคือ 3

  • [[1]]$eigmult: Eigenvalue ตัวนี้มีความซ้ำ (multiplicity) เท่ากับ 1

  • [[2]]$eigval: Eigenvalue ตัวที่สองคือ 1

  • [[2]]$eigmult: ตัวนี้ก็มี multiplicity = 1 เช่นกัน

eigenvec(A)
[[1]]
[[1]]$eigval
c: 1

[[1]]$eigmult
[1] 1

[[1]]$eigvec
c: [-1  1]ᵀ


[[2]]
[[2]]$eigval
c: 3

[[2]]$eigmult
[1] 1

[[2]]$eigvec
c: [1  1]ᵀ

ความหมายของผลลัพธจากคำสั่ง eigenvec()

ลำดับ Eigenvalue (\(\lambda\)) Eigenvector (\(v\)) Multiplicity
1 1 \([-1,\ 1]^T\) 1
2 3 \([1,\ 1]^T\) 1

2.9.1 การประยุกต์ใช้ Eigenvalue และ Eigenvector ในทางเศรษฐศาสตร์

2.9.1.1 แบบจำลองการผลิตแบบ Leontief (Input-Output Model)

แนวคิด:

ในระบบเศรษฐกิจหนึ่งๆ สินค้าหรือบริการจากแต่ละอุตสาหกรรมต้องใช้สินค้าจากอุตสาหกรรมอื่นเป็น ปัจจัยการผลิต
โมเดลนี้ใช้ เมทริกซ์เทคนิคการผลิต (technical coefficient matrix, \(A\)) เพื่อแสดงความสัมพันธ์ดังกล่าว

การใช้ Eigenvalue:

วิเคราะห์ เสถียรภาพของระบบ: ถ้า largest eigenvalue \(\lambda_{max} < 1\) จะหมายถึงระบบผลิตมีเสถียรภาพ (ไม่ระเบิด)

  • ใช้ทำนายผลผลิตหรือแรงกระเพื่อมจากการเปลี่ยนแปลงของ final demand

การใช้ Eigenvector: ให้แนวทางว่า “โครงสร้างสัดส่วนของภาคเศรษฐกิจ” ที่สมดุลมีลักษณะอย่างไร

ตัวอย่างการคำนวณเชิงสัญลักษณ์ กำหนดเมทริกซ์เทคนิคการผลิต: \[A = \begin{bmatrix} 0.3 & 0.2 \\ 0.4 & 0.1 \end{bmatrix}\]

ตรวจสอบว่าเศรษฐกิจนี้เสถียรหรือไม่ โดยดูจาก largest eigenvalue ของ A

# สร้างเมตริกซ์ A
A <- matrix(c(0.3, 0.2,
              0.4, 0.1), nrow = 2, byrow = TRUE)
# เปลี่ยนเป็นตัวแปรเชิงสัญลักษณ์
A <- as_sym(A)
A

\[\left[\begin{matrix}0.3 & 0.2\\0.4 & 0.1\end{matrix}\right]\]

# สร้างแปร lambda
lambda<- symbol("lambda_")
# สร้างเมตริกซ์เอกลักษณ์ I แบบสัญลักษณ์
I <- diag(1, 2) 
I <- as_sym(I)
I

\[\left[\begin{matrix}1 & 0\\0 & 1\end{matrix}\right]\]

# สร้างสมการ (A-lambda*I) เชิงสัญลักษณ์
char_eq <- det(A - lambda*I)
char_eq

\[\lambda_{}^{2} - 0.4 \lambda_{} - 0.05\]

## คำตอบมีแค่ 2 ค่า
factor_(char_eq)

\[1.0 \left(1.0 \lambda_{} - 0.5\right) \left(1.0 \lambda_{} + 0.1\right)\]

# แก้สมการ
eigenvals <- solve_sys(char_eq, lambda)
eigenvals[[1]]$lambda

\[-0.1\]

eigenvals[[2]]$lambda

\[0.5\]

  • ถ้า largest eigenvalue \(\lambda_{max} < 1\) \(\rightarrow\) ระบบผลิตมีเสถียรภาพ

  • ถ้า \(\lambda_{max} \geq 1\) \(\rightarrow\) ระบบจะขยายตัวไม่สิ้นสุด (ไม่เสถียร)

จากสมการ ค่า \(\lambda_{max} =.5 <0 1\) ดังนั้น ระบบผลิตมีเสถียรภาพ

2.9.1.2 การวิเคราะห์การเปลี่ยนผ่านของระบบเศรษฐกิจ (Markov Chain)

แนวคิด:

ใช้ Markov process เพื่อวิเคราะห์การเปลี่ยนผ่านระหว่างสถานะต่างๆ เช่น รายได้ของครัวเรือน, ระดับทักษะแรงงาน หรือกลุ่มอุตสาหกรรม

การใช้ Eigenvalue/Eigenvector:

  • Eigenvalue=1 บ่งบอกถึงสถานะสมดุลระยะยาว

  • Eigenvector ที่สอดคล้องกับ Eigenvalue = 1 ให้ค่า stationary distribution คือความน่าจะเป็นของสถานะในระยะยาว (long-run behavior)

ตัวอย่างการคำนวณ พิจารณาเมทริกซ์การเปลี่ยนผ่านของระดับรายได้ \[P = \begin{bmatrix} 0.8 & 0.2 \\ 0.4 & 0.6 \end{bmatrix}\]

หาค่าสถานะสมดุล (stationary distribution) โดยแก้ \(\pi P = \pi\) ภายใต้เงื่อนไข \(\pi_1 + \pi_2 = 1\)

# สร้างตัวแปรเชิงสัญลักษณ์
P <- matrix(c(0.8, 0.2, 0.4, 0.6), nrow = 2, byrow = TRUE)
P <- as_sym(P)
P

\[\left[\begin{matrix}0.8 & 0.2\\0.4 & 0.6\end{matrix}\right]\]

pi <- as_sym(c("pi1", "pi2"))
pi

\[\left[\begin{matrix}\pi_{1}\\\pi_{2}\end{matrix}\right]\]

หมายเหตุ

ตัวแปร \(pi\) ได้แทนที่ ค่าคงที่ pi=3.14.... ในอาร์แล้ว

# สมการ: pi * P = pi  $\rightarrow$ transpose ทั้งสองข้าง
eqs <- t(P) %*% pi - pi
eqs

\[\left[\begin{matrix}- 0.2 \pi_{1} + 0.4 \pi_{2}\\0.2 \pi_{1} - 0.4 \pi_{2}\end{matrix}\right]\]

sol <-solve_sys(eqs, pi)
sol[[1]]$pi1

\[2.0 \pi_{2}\]

แทนค่า \(\pi_1 =2\pi_2\)

subs(pi,pi[1], 2*pi[2])

\[\left[\begin{matrix}2 \pi_{2}\\\pi_{2}\end{matrix}\right]\]

จากเงื่อนไข \(\pi_1+\pi_2 =1\) ดังนั้น

sum(subs(pi,pi[1], 2*pi[2]))-1

\[3 \pi_{2} - 1\]

sol <- solve_sys(sum(subs(pi,pi[1], 2*pi[2]))-1, pi[2])
sol[[1]]$pi2

\[\frac{1}{3}\]

จาก \(\pi_2=1/3\) ดังนั้น \(\pi_1 = 2/3\)

คำตอบคือ stationary distribution หรือความน่าจะเป็นของแต่ละสถานะในระยะยาว

หมายเหตุ

ต้องจัดตัวแปร pi ออกจากระบบ เพื่อให้สามารถใช้ค่าคงที่ pi ของอาร์ได้โดยคำสั่ง rm()

rm(pi)

ตรวจสอบ

pi
[1] 3.141593

2.9.1.3 การวิเคราะห์การเติบโตทางเศรษฐกิจ (Growth Models)

ตัวอย่าง: Solow Growth Model แบบ linearized

เมื่อ linearize โมเดลรอบจุดดุลยภาพ เราอาจได้ระบบสมการอนุพันธ์เชิงเส้นของรัฐ (\(\dot{x} = Ax\))

การใช้ Eigenvalue:

  • ถ้า eigenvalue ทั้งหมดมีค่าลบ \(\rightarrow\) จุดดุลยภาพ เสถียร

  • ถ้ามี eigenvalue บวก \(\rightarrow\) ระบบมี unstable dynamics

การใช้ Eigenvector:

  • ใช้เพื่อหาทิศทางหลักของการปรับตัวกลับสู่ดุลยภาพ (e.g. เส้น stable manifold)

ตัวอย่างการคำนวณ ระบบเศรษฐกิจที่มีการเปลี่ยนแปลงแบบ: \[\frac{d}{dt} \begin{bmatrix} K \\ L \end{bmatrix} = \begin{bmatrix} 0.1 & 0.05 \\ 0.02 & 0.08 \end{bmatrix} \begin{bmatrix} K \\ L \end{bmatrix}\]

วิเคราะห์เสถียรภาพด้วย eigenvalue

# สร้างเมตริกซฺสัญลักษณ์ A
A <- matrix(c(0.1, 0.05, 0.02, 0.08), nrow = 2, byrow = TRUE) 
A <- as_sym(A)
A

\[\left[\begin{matrix}0.1 & 0.05\\0.02 & 0.08\end{matrix}\right]\]

# สร้างเมตริกซฺสัญลักษณ์ lambda
lambda<- symbol("lambda_")
# สร้างเมตริกซ์เอกลักษณ์
I <- diag(1, 2) |> as_sym()
I <- as_sym(I)
I

\[\left[\begin{matrix}1 & 0\\0 & 1\end{matrix}\right]\]

# สร้างสมการ det(A)-lambda*I =0
char_eq <- det(A - lambda* I)
char_eq

\[\lambda_{}^{2} - 0.18 \lambda_{} + 0.007\]

## คำตอบมีแค่ 2 ค่า
factor_(char_eq)

\[1.0 \left(1.0 \lambda_{}^{2} - 0.18 \lambda_{} + 0.007\right)\]

eigenvals <- solve_sys(char_eq, lambda)
eigenvals[[1]]$lambda

\[0.056833752096446\]

eigenvals[[2]]$lambda

\[0.123166247903554\]

ถ้า eigenvalues มีค่าบวก \(\rightarrow\) การเติบโตแบบ “unstable” (exponential growth)
ถ้าค่าลบ \(\rightarrow\) ระบบกลับสู่ดุลยภาพได้

ไม่มีค่าเฉพาะที่เป็นลบ แสดงว่า “unstable”

2.9.1.4 แบบจำลองใน Game Theory

Repeated Games

หรือระบบที่ใช้ Matrix Game
การหา eigenvector ใช้ในการวิเคราะห์ กลยุทธ์ระยะยาว ที่มีเสถียรภาพ (เช่น steady-state strategy หรือ evolutionarily stable strategies)

ตัวอย่างการคำนวณ พิจารณาเกมแบบ 2 ผู้เล่นที่มีเมทริกซ์ผลตอบแทน (payoff matrix): \[A = \begin{bmatrix} 2 & -1 \\ -1 & 2\end{bmatrix}\]

ต้องการวิเคราะห์ว่า กลยุทธ์เสถียร (stable strategy) อยู่ตรงไหน โดยพิจารณาทิศทางที่ระบบมีแนวโน้มจะเคลื่อนที่เข้าไปหาในระยะยาว

# สร้างเมตริกซ์สัญลักษณ์ A
A <- matrix(c(2, -1, -1, 2), nrow = 2, byrow = TRUE)
A<- as_sym(A)
A

\[\left[\begin{matrix}2 & -1\\-1 & 2\end{matrix}\right]\]

# สร้างตัวแปร lambdaและเมติกซ์เอกลักษณ์
lambda<- symbol("lambda_")
I <- diag(1, 2) |> as_sym()
I <- as_sym(I)
I

\[\left[\begin{matrix}1 & 0\\0 & 1\end{matrix}\right]\]

# สร้างสมการ det(A-lambda*I)  =0
char_eq <- det(A - lambda* I)
char_eq

\[\lambda_{}^{2} - 4 \lambda_{} + 3\]

## คำตอบมีแค่ 2 ค่า
factor_(char_eq)

\[\left(\lambda_{} - 3\right) \left(\lambda_{} - 1\right)\]

eigenvals <- solve_sys(char_eq, lambda)
eigenvals[[1]]$lambda

\[1\]

eigenvals[[2]]$lambda

\[3\]

พิจารณาด้วย eigenvalue

เพราะการวิเคราะห์ว่า “กลยุทธ์เสถียร (stable strategy)” โดยดูจาก eigenvalue กับ eigenvector นั้น มีแนวคิดพื้นฐานชัดเจนแบบนี้:

หลักการวิเคราะห์เสถียรภาพด้วย Eigenvalue (ในเกมหรือระบบ) ให้ดูค่าของ Eigenvalues ก่อน

  • ถ้า eigenvalue ทั้งหมดมีค่าบวก \(\rightarrow\) ระบบมีแนวโน้มขยายออก (unstable)

  • ถ้า eigenvalue ทั้งหมดมีค่าลบ \(\rightarrow\) ระบบจะหดเข้าหาจุดสมดุล (stable)

  • ถ้ามี eigenvalue เป็นศูนย์หรือศูนย์ลบ \(\rightarrow\) ระบบ marginally stable หรืออาจต้องดูละเอียดเพิ่มเติม (semi-stable)

  • ถ้ามี eigenvalue จริงบางตัวบวก บางตัวลบ \(\rightarrow\) ระบบไม่เสถียร (saddle point)

การแปลความ “กลยุทธ์เสถียร” ในเชิงเกม (Game Theory)

เมื่อ eigenvalue บ่งชี้ว่า:

eigenvalue ความหมายเชิงเสถียรภาพ
ทั้งหมดลบ กลยุทธ์มีเสถียรภาพ (ผู้เล่นจะเคลื่อนเข้าสู่ดุลยภาพ)
มีบวก กลยุทธ์ไม่เสถียร (จะเบี่ยงเบนออกจากดุลยภาพ)
มีศูนย์ มีโอกาสเป็น steady state แต่ต้องดู eigenvector ประกอบ

“ทิศทางที่ระบบเคลื่อนเข้าไปหา” ดูจากอะไร?

\(\rightarrow\) ดูจาก Eigenvector ของ eigenvalue ที่สอดคล้องกับ “ค่าที่กำหนดลักษณะของการปรับตัว”

  • Eigenvector จะบอกทิศทางหลักที่ระบบเคลื่อนเข้าไปหา

  • เช่น ถ้า eigenvector ชี้ไปทางแกน \(v_1 = v_2\) (แนวเส้น \(y=x\)) หมายความว่า การเปลี่ยนแปลงจะค่อยๆ วิ่งเข้าไปตามเส้นนั้น

  • ถ้า eigenvector ชี้ไปในทิศทางแตกต่างกัน \(\rightarrow\) การวิ่งเข้าหาดุลยภาพจะกระจายในหลายทิศ

จากการคำนวณได้ eigenvalues คือ \(\lambda_1 = 3\), \(\lambda_2 = 1\)

ผลการวิเคราะห์:

  • \(\lambda_1 = 3 > 0\) \(\rightarrow\) บวก

  • \(\lambda_2 = 1 > 0\) \(\rightarrow\) บวก

ดังนั้น ระบบไม่เสถียร (Unstable)
แปลว่า: ถ้ามี perturbation เล็กๆ (การเบี่ยงเบนเล็กน้อย) ระบบจะเคลื่อน หนีออกจากดุลยภาพ ไม่ได้เคลื่อนกลับเข้าไปหาเอง

2.9.1.5 การกระจายพลังอำนาจทางเศรษฐกิจ (Power Index / Ranking)

Eigenvector Centrality ในเครือข่ายเศรษฐกิจ
  • การจัดอันดับ “ความสำคัญ” หรือ “อิทธิพล” ของภาคเศรษฐกิจ, ประเทศ หรือองค์กร

  • ใช้ eigenvector centrality ซึ่งเป็นแนวคิดจาก network theory

  • ตัวอย่าง: วิเคราะห์โครงข่ายการค้าโลก (Global Trade Network)

ตัวอย่างการคำนวณ พิจารณา network ของประเทศ 3 ประเทศที่มีความเชื่อมโยงทางการค้า (Trade Influence): สมมติความสัมพันธ์การค้า (Trade Influence)

  • ประเทศ A ส่งออก ไปยัง B และ C

  • ประเทศ B ส่งออก ไปยัง A และ C

  • ประเทศ C ส่งออก ไปยัง A และ B

ตารางแสดงการเชื่อมโยง

A B C
A 0 1 1
B 1 0 1
C 1 1 0
  • ค่า 1 หมายถึง มีการเชื่อมโยง
  • ค่า 0 หมายถึง ไม่มีการเชื่อมโยงกับตัวเอง

เขียนเป็นเมทริกซ์ \(C\)

\[ C = \begin{bmatrix} 0 & 1 & 1 \\ 1 & 0 & 1 \\ 1 & 1 & 0 \end{bmatrix} \]

โดยที่

  • แถว 1 คือ ประเทศ A

  • แถว 2 คือ ประเทศ B

  • แถว 3 คือ ประเทศ C

และ

  • คอลัมน์ 1 คือ ประเทศ A

  • คอลัมน์ 2 คือ ประเทศ B

  • คอลัมน์ 3 คือ ประเทศ C

ต้องการหาว่า ประเทศใดมีความสำคัญที่สุด ในเครือข่าย โดยใช้ eigenvector centrality

# สร้างเมตริกซสัญลักษณ์ C
C <- matrix(c(0, 1, 1,
              1, 0, 1,
              1, 1, 0), nrow = 3, byrow = TRUE)
C <- as_sym(C)
C

\[\left[\begin{matrix}0 & 1 & 1\\1 & 0 & 1\\1 & 1 & 0\end{matrix}\right]\]

# สร้างสัญลักษณ์ lambda และเมตริกซ์เอกลักษณ์ 3x3
lambda<- symbol("lambda_")
I <- diag(1, 3) 
I <- as_sym(I)
I

\[\left[\begin{matrix}1 & 0 & 0\\0 & 1 & 0\\0 & 0 & 1\end{matrix}\right]\]

# สร้างสมการ det(C)- lambda*I =0
char_eq <- det(C - lambda* I)
char_eq

\[- \lambda_{}^{3} + 3 \lambda_{} + 2\]

## คำตอบมีแค่ 2 ค่า
factor_(char_eq)
c:                 2
   -(λ - 2)⋅(λ + 1)
# หาค่า  eigenvector
eigenvals <- solve_sys(char_eq, lambda)
eigenvals[[1]]$lambda

\[-1\]

eigenvals[[2]]$lambda

\[2\]

# เลือกค่า eigenvalue ใหญ่สุดมาหา eigenvector
V <- as_sym(paste0("v",1:3))
eqs <- (C - eigenvals[[2]]$lambda*I) %*% V
eqs

\[\left[\begin{matrix}- 2 v_{1} + v_{2} + v_{3}\\v_{1} - 2 v_{2} + v_{3}\\v_{1} + v_{2} - 2 v_{3}\end{matrix}\right]\]

# แก้สมการหาค่า V
sol<- solve_sys(eqs, V)
sol[[1]]$v1

\[v_{3}\]

sol[[1]]$v2

\[v_{3}\]

การแปลผล (เศรษฐศาสตร์เครือข่าย)
  • Eigenvalue ใหญ่ที่สุด: บอกว่ามี node หลักหรือกลุ่ม node หลัก

  • Eigenvector ของ eigenvalue ใหญ่ที่สุด:

    • ค่า \(v_1, v_2, v_3\) บอก “คะแนนความสำคัญ” ของประเทศ A, B, C ตามลำดับ

    • ประเทศที่ได้ค่าสูงสุด \(\rightarrow\) เป็นประเทศที่มีอิทธิพลในเครือข่ายมากที่สุด (สูงสุดใน eigenvector)

จากผลการคำนวณพบว่า \(v_1=v_2=v_3\) แสดงว่าไม่มีใครมีอิพธิพลเหนือใคร

แน่นอนครับ! ต่อไปนี้คือแบบฝึกหัดพีชคณิตในเศรษฐศาสตร์ 20 ข้อเรียงเป็นรายการ (list) ที่ไม่ซ้ำกับในไฟล์ของคุณ:

2.10 แบบฝึกหัดพีชคณิตในเศรษฐศาสตร์

ให้ใช้ caracasในการหาคำตอบ

  1. สมการอุปทานคือ \(Q_s = 50 + 3P\) จงหาปริมาณอุปทานเมื่อราคาสินค้าเท่ากับ 10

  2. สมการต้นทุนคือ \(C = 20Q + 150\) จงหาต้นทุนเมื่อผลิต 30 หน่วย

  3. สมการรายได้รวมคือ \(TR = Q(120 - Q)\) จงหาค่ารายได้รวมเมื่อ \(Q = 40\)

  4. ให้กำไร \(\Pi = TR - TC\) โดย \(TR = 100Q\), \(TC = 40Q + 300\) จงหากำไรเมื่อ \(Q = 20\)

  5. สมการดุลยภาพ: \(Q_d = Q_s\), โดย \(Q_d = 120 - 2P\), \(Q_s = 30 + 4P\) จงหาราคาและปริมาณดุลยภาพ

  6. รายได้เฉลี่ย (AR) คือ \(AR = \frac{TR}{Q}\), โดย \(TR = Q(80 - Q)\) จงหาค่า AR เมื่อ \(Q = 20\)

  7. ถ้าต้นทุนเฉลี่ยคือ \(AC = \frac{TC}{Q}\), โดย \(TC = 5Q^2 + 100\) จงหาค่า AC เมื่อ \(Q = 10\)

  8. ให้ \(TC = 60 + 10Q\), \(TR = 25Q\) จงเขียนสมการกำไร \(\Pi\) และหาค่ากำไรเมื่อ \(Q = 5\)

  9. ผู้ผลิตมีฟังก์ชันอุปสงค์ \(Q = 200 - 5P\) จงหาค่าราคาเมื่อ \(Q = 100\)

  10. ฟังก์ชันผลผลิตคือ \(Q = 5\sqrt{L} \cdot \sqrt{K}\) จงหาค่า \(Q\) เมื่อ \(L = 16\), \(K = 9\)

  11. ให้สมการอรรถประโยชน์ \(U = XY\) จงหาค่า \(U\) เมื่อ \(X = 10\), \(Y = 8\)

  12. พิจารณาสมการ \(TR = 80Q - 2Q^2\) จงหาค่ารายได้รวมเมื่อ \(Q = 30\)

  13. ให้ต้นทุนเพิ่ม (MC) คือ \(MC = 6Q\) จงหาค่า MC เมื่อ \(Q = 12\)

  14. ฟังก์ชันราคาคือ \(P = 100 - Q\) จงหาค่าราคาสินค้าเมื่อปริมาณขายคือ 30 หน่วย

  15. ผู้บริโภคมีฟังก์ชันอรรถประโยชน์ \(U = \sqrt{X} \cdot \sqrt{Y}\) จงหาค่า \(U\) เมื่อ \(X = 25\), \(Y = 16\)

  16. ให้ \(TC = Q^2 + 10Q + 100\) จงหาต้นทุนเมื่อ \(Q = 5\)

  17. ฟังก์ชันการผลิตคือ \(Q = 10L - 0.5L^2\) จงหาค่า \(Q\) เมื่อ \(L = 10\)

  18. พิจารณาสมการ \(R = P(200 - P)\) จงหาค่ารายได้เมื่อ \(P = 40\)

  19. หาก \(TC = 2Q + 50\), \(TR = 5Q\) จงหาค่ากำไร \(\Pi\) เมื่อ \(Q = 10\)

  20. หากฟังก์ชันอุปสงค์คือ \(Q = a - bP\), โดย \(a = 150\), \(b = 3\) จงเขียนสมการ Q แล้วหาค่า Q เมื่อ \(P = 20\)