R 语言学习笔记
欢迎
1
前言
1.1
语言抉择
1.2
数据科学
1.3
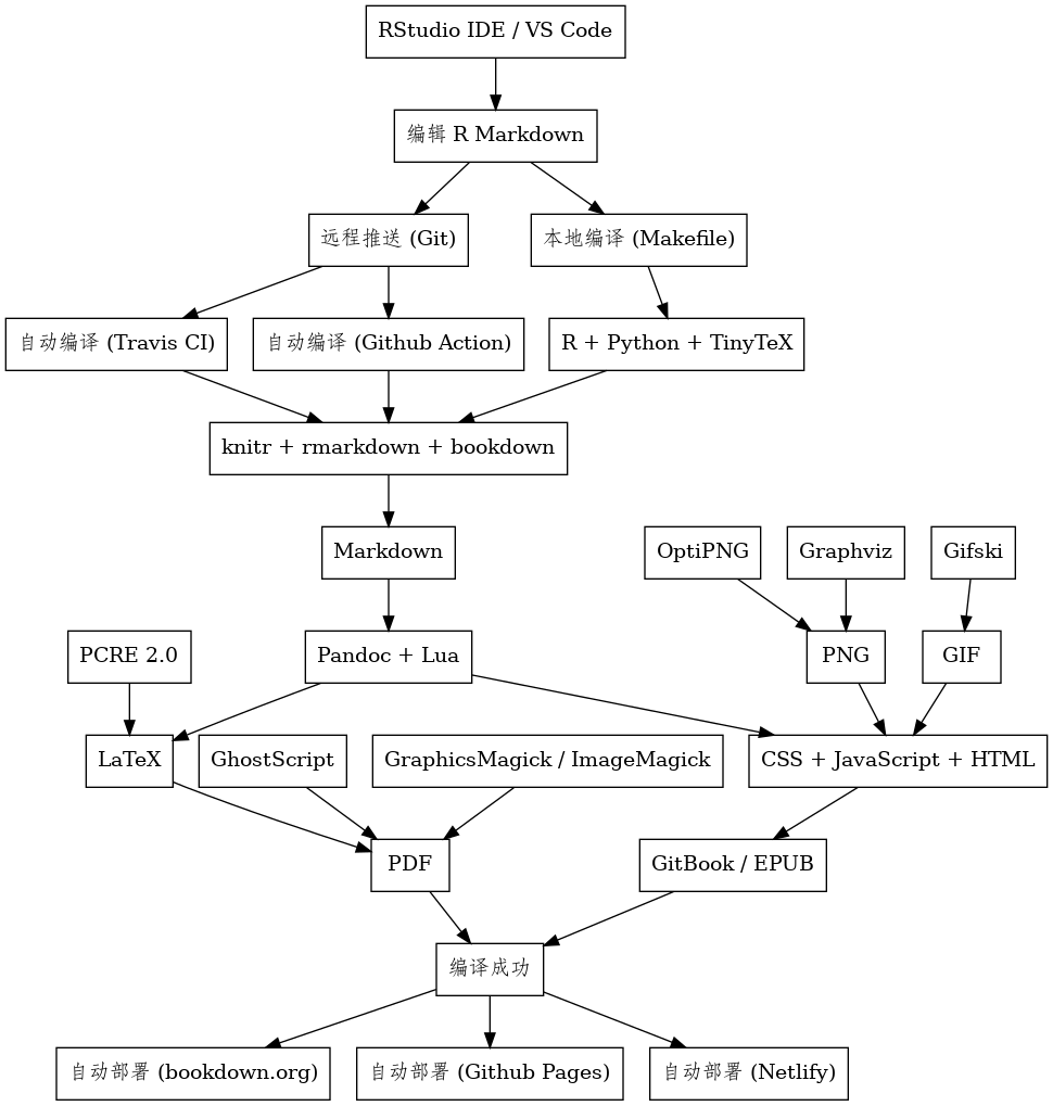
写作环境
I 数据整理
介绍
2
数据结构
2.1
类型
2.2
字符
2.3
向量
2.4
矩阵
2.5
数组
2.6
表达式
2.7
列表
2.8
日期
2.9
空值
3
数据搬运
3.1
导入数据
3.1.1
scan
3.1.2
read.table
3.1.3
readLines
3.1.4
readRDS
3.2
其它数据格式
3.3
导入大数据集
3.4
从数据库导入
3.4.1
PostgreSQL
3.4.2
MySQL
3.4.3
Spark
3.5
批量导入数据
3.6
批量导出数据
3.7
导出数据
3.7.1
导出运行结果
3.7.2
导出数据对象
3.8
Spark 与 R 语言
3.8.1
sparklyr
3.8.2
SparkR
3.9
数据库与 R 语言
3.10
批量读取 csv 文件
3.11
批量导出 xlsx 文件
3.12
运行环境
4
字符串操作
4.1
字符数统计
4.2
字符串翻译
4.3
字符串连接
4.4
字符串拆分
4.5
字符串匹配
4.6
字符串查询
4.7
字符串替换
4.8
字符串提取
4.9
命名捕捉
4.10
精确匹配
4.11
模糊匹配
4.12
高级的替换
4.13
高级的提取
4.14
其它操作
4.14.1
strwrap
4.14.2
strtrim
4.14.3
strrep
4.14.4
trimws
4.14.5
tolower
4.15
字符串加密
4.16
处理性能
4.17
网络爬虫
4.18
文本挖掘
4.19
运行环境
5
正则表达式
5.1
字符常量
5.2
软件环境
5.3
基本概念
5.4
字符串匹配
5.5
级联表达式
5.6
反向引用
5.7
命名捕捉
5.8
表达式注释
6
数据操作
6.1
查看数据
6.2
提取子集
6.3
数据重塑
6.4
数据转换
6.5
按列排序
6.6
数据拆分
6.7
数据合并
6.8
数据去重
6.9
数据缺失
6.10
数据聚合
6.11
表格统计
6.12
索引访问
6.13
多维数组
6.14
其它操作
6.14.1
列表属性
6.14.2
堆叠向量
6.14.3
属性转化
6.14.4
绑定环境
6.14.5
数据环境
6.15
apply 族
6.16
with 选项
6.17
分组聚合
6.18
合并操作
6.19
长宽转换
6.20
对符合条件的列操作
6.21
CASE WHEN
和
fcase
6.22
数据操作实战
6.23
高频数据操作
6.23.1
循环合并
6.23.2
分组计数
6.23.3
分组抽样
6.23.4
分组排序
7
高级数据操作
7.1
基础介绍
7.1.1
过滤
7.1.2
变换
7.1.3
聚合
7.1.4
命名
7.1.5
排序
7.1.6
变形
7.1.7
分组
7.1.8
合并
7.2
高频操作
7.2.1
选择多列
7.2.2
过滤多行
7.2.3
去重多行
7.2.4
合并操作
7.2.5
新添多列
7.2.6
删除多列
7.2.7
筛选多列
7.2.8
修改多列类型
7.2.9
取每组第一行
7.2.10
计算环比同比
7.2.11
合并多个数据框
7.2.12
分组聚合多个指标
7.2.13
重命名多个列
7.2.14
对多个列依次排序
7.2.15
重排多个列的位置
7.2.16
整理回归结果
7.2.17
:=
和
.()
7.2.18
去掉含有缺失值的记录
7.2.19
集合操作
7.2.20
对数值向量按既定分组计数
7.2.21
分组排序
7.2.22
分组获取 Top 值
7.2.23
分组抽样
7.2.24
分组计算分位数
7.2.25
计算日粒度的 DoD/WoW/MoM/YoY
7.3
运行环境
8
并行化操作
8.1
apply
8.2
MapReduce
8.3
parallel
8.4
Rmpi
8.5
gpuR
8.6
运行环境
9
净土化操作
9.1
常用操作
9.1.1
查看
9.1.2
筛选
9.1.3
排序
9.1.4
聚合
9.1.5
合并
9.1.6
变换
9.1.7
去重
9.2
高频问题
9.2.1
初始化数据框
9.2.2
移除缺失记录
9.2.3
数据类型转化
9.2.4
跨列分组求和
9.3
管道操作
II 统计图形
介绍
10
图形基础
10.1
绘图基本要素
10.1.1
点线
10.1.2
区域
10.1.3
参考线
10.1.4
坐标轴
10.1.5
刻度线
10.1.6
标题
10.1.7
注释
10.1.8
图例
10.1.9
边空
10.1.10
图层
10.1.11
布局
10.1.12
组合
10.1.13
分屏
10.1.14
交互
10.2
基础统计图形
10.2.1
条形图
10.2.2
直方图
10.2.3
密度图
10.2.4
经验图
10.2.5
QQ 图
10.2.6
时序图
10.2.7
饼图
10.2.8
茎叶图
10.2.9
散点图
10.2.10
抖动图
10.2.11
箱线图
10.2.12
残差图
10.2.13
提琴图
10.2.14
轮廓图
10.2.15
折线图
10.2.16
函数图
10.2.17
马赛克图
10.2.18
点图
10.2.19
矩阵图
10.2.20
雷达图
10.2.21
玫瑰图
10.2.22
透视图
10.3
栅格统计图形
10.3.1
时序图
10.3.2
水平图
10.3.3
折线图
10.3.4
高级设置
10.3.5
柱形图
10.3.6
Rootograms
10.3.7
透视图
11
可视化之配色
11.1
调色板
11.2
颜色模式
11.2.1
RGB
11.2.2
HSL
11.2.3
HSV
11.2.4
HCL
11.2.5
CMYK
11.3
LaTeX 配色
11.4
ggplot2 配色
12
可视化之图库
12.1
饼图
12.2
地图
12.3
热图
12.4
散点图
12.5
条形图
12.6
直方图
12.7
箱线图
12.8
函数图
12.9
密度图
12.10
提琴图
12.11
抖动图
12.12
蜂群图
12.13
玫瑰图
12.14
瓦片图
12.15
日历图
12.16
岭线图
12.17
椭圆图
12.18
Q-Q 图
12.19
包络图
12.20
拟合图
12.21
地形图
12.22
树状图
12.23
留存图
12.24
瀑布图
12.25
水流图
12.26
时间线
12.27
三元图
12.28
向量场图
12.29
四象限图
12.30
龙卷风图
12.31
聚类图
12.32
主成分图
12.33
组合图
12.34
动态图
13
交互图形
13.1
散点图
13.2
条形图
13.3
折线图
13.4
双轴图
13.5
气泡图
13.6
曲线图
13.7
堆积图
13.8
热力图
13.9
地图上的散点图
13.10
拟合图
13.11
轨迹图
13.12
甘特图
13.13
帕雷托图
13.14
时间线
13.15
漏斗图
13.16
雷达图
13.17
瀑布图
13.18
树状图
13.19
旭日图
13.20
调色板
13.21
地图 II
13.22
动画
13.23
网络图
13.23.1
networkD3
13.23.2
visNetwork
13.23.3
r2d3
13.24
运行环境
III 统计计算
介绍
14
数值优化
14.1
线性规划
14.2
整数规划
14.2.1
一般整数规划
14.2.2
0-1 整数规划
14.2.3
混合整数规划
14.3
二次规划
14.3.1
凸二次规划
14.3.2
半正定二次优化
14.4
非线性规划
14.4.1
一元非线性优化
14.4.2
多元非线性无约束优化
14.4.3
多元非线性约束优化
15
微分方程
15.1
常微分方程
15.2
偏微分方程
15.3
延迟微分方程
15.4
随机微分方程
附录
A
命令行操作
A.1
查看文件
A.2
创建文件夹
A.3
移动文件
A.4
查看文件大小
A.5
终端模拟器
A.6
压缩和解压缩
A.7
从仓库安装 R
A.7.1
Ubuntu
A.7.2
CentOS
A.8
源码安装
A.8.1
Ubuntu
A.8.2
CentOS
A.9
忍者安装
A.10
配置
A.10.1
初始会话
.Rprofile
A.10.2
环境变量
.Renviron
A.10.3
编译选项
Makevars
A.11
命令行参数
A.12
从源码安装 R
A.13
安装软件
A.14
安装 R 包
A.15
软件包管理器
A.15.1
dnf
A.15.2
apt
参考文献
Published with Github Pages
R 语言学习笔记
1.3
写作环境
图 1.2: 书籍项目