22 统计计算
\[ \def\bm#1{{\boldsymbol #1}} \]
每一个统计模型的背后都有一个优化问题,统计计算的任务就是求解优化问题。
22.1 回归问题与优化问题
1996 年出现 Lasso (Least Absolute Selection and Shrinkage Operator,简称 Lasso)(Tibshirani 1996),由于缺少高效的求解算法,Lasso 在高维小样本特征选择研究中没有广泛流行,最小角回归(Least Angle Regression,简称 LAR)算法 (Efron 等 2004) 的出现有力促进了 Lasso 在高维小样本数据中的应用。为了解决 Lasso 的有偏估计问题,自适应 Lasso、松弛 Lasso, SCAD (Smoothly Clipped Absolute Deviation,简称 SCAD)(Kim, Choi, 和 Oh 2008),MCP (Minimax Concave Penalty,简称 MCP)(Zhang 2010) 陆续出现。经典的普通最小二乘、广义最小二乘、岭回归、逐步回归、Lasso 回归、最优子集回归都可转化为优化问题。具体地,一个带 L1 正则项的线性回归模型,其对应的优化问题如下:
\[ \arg \min_{\boldsymbol{\beta},\lambda} ~~ \frac{1}{2} || \bm{y} - X \boldsymbol{\beta} ||_2^2 + \lambda ||\boldsymbol{\beta}||_1 \]
其中,\(X \in \mathbb{R}^{n\times k}\), \(\bm{y} \in \mathbb{R}^n\),\(\boldsymbol{\beta} \in \mathbb{R}^k\), \(0 < \lambda \in \mathbb{R}\) 。下面以逻辑回归模型为例,介绍 R 语言中求解此类优化问题的方法。
22.2 对数似然与损失函数
22.2.1 Logistic 分布
在介绍逻辑回归之前,先了解一下 Logistic 分布。一个均值为 \(m\) ,方差为 \(\frac{\pi^2}{3}s^2\) 的 Logistic 分布函数的形式为
\[ F(x) = \frac{1}{1 + \exp(-\frac{x - m}{s})} \]
密度函数的形式为
\[ f(x) = \frac{\exp(-\frac{x - m}{s})}{s(1 + \exp(-\frac{x-m}{s}))^2} = \frac{\exp(\frac{x - m}{s})}{s(1 + \exp(\frac{x-m}{s}))^2} \]
密度函数与分布函数的关系如下:
\[ \frac{dF(x)}{dx} = f(x) = sF(x)(1 - F(x)) \]
也就是说 Logistic 分布是上述微分方程的解。


R 语言中分别表示逻辑斯谛分布的密度函数、分布函数、分位函数和随机数生成函数如下:
如果函数参数 location
或 scale
没有指定,则分别取默认值 0 和 1,就是标准的逻辑斯谛分布。位置参数(类似正态分布中的均值 \(\mu\))为 location = m
,尺度参数(类似正态分布中的标准差 \(\sigma\))为 scale = s
,逻辑斯谛分布是一个长尾分布。
22.2.2 逻辑回归
响应变量 \(Y\) 服从伯努利分布 \(\mathrm{Bernoulli}(p)\),取值是 0 或 1,对线性预测 \(X\boldsymbol{\beta}\) 做 Logistic 变换
\[ \bm{p} = \mathsf{E}Y = \mathrm{Logistic}(X\boldsymbol{\beta}) = \frac{1}{1 + e^{-(\alpha + X\boldsymbol{\beta})}} = \frac{e^{\alpha + X\boldsymbol{\beta}}}{1 + e^{\alpha + X\boldsymbol{\beta}}} \]
Logistic 的逆变换
\[ \mathrm{Logistic}^{-1}(\bm{p})= \ln\big(\frac{\bm{p}}{1 - \bm{p}}\big) = \alpha + X\boldsymbol{\beta} \]
记数据矩阵 \(X\) 为
\[ X = \begin{bmatrix} x_{11} & x_{12} & x_{13} & \dots & x_{1k} \\ x_{21} & x_{22} & x_{23} & \dots & x_{2k} \\ \vdots & \vdots & \vdots & \ddots & \vdots \\ x_{n1} & x_{n2} & x_{n3} & \dots & x_{nk} \end{bmatrix} = \begin{bmatrix} \bm{x}_1^{\top} \\ \bm{x}_2^{\top} \\ \vdots \\ \bm{x}_n^{\top} \end{bmatrix} \]
每一行表示一次观测,每一列表示一个变量的 \(n\) 次观测,记 \(X = (X_1, X_2, \cdots, X_k)\) 是一个 \(n \times k\) 数据矩阵,其中 \(\bm{x}_i^{\top}\) 表示矩阵 \(X\) 的第 \(i\) 行,一共有 \(n\) 行,可以看作是 \(1 \times k\) 的矩阵,\(X_j, j = 1,2, \cdots, k\) 表示矩阵 \(X\) 的第 \(j\) 列,一共有 \(k\) 列。类似地, \(\boldsymbol{\beta} = (\beta_1, \beta_2, \cdots, \beta_k)^{\top}\) 是一个列向量,可以看作是 \(k \times 1\) 的矩阵,\(\beta_j\) 表示第 \(j\) 个变量 \(X_j\) 的系数。对第 \(i\) 次观测
\[ \mathrm{Logistic}^{-1}(p_i)= \ln\big(\frac{p_i}{1-p_i}\big) = \alpha + \bm{x}_i^{\top}\boldsymbol{\beta} \]
关于参数 \(\alpha,\boldsymbol{\beta}\) 的似然函数如下:
\[ \begin{aligned} \mathcal{L}(\alpha,\boldsymbol{\beta}) &= \prod_{i=1}^{n} p_i^{y_i}(1 - p_i)^{1 - y_i} \\ &= \prod_{i=1}^{n} \Big(\frac{e^{\alpha + \bm{x}_i^{\top}\boldsymbol{\beta}}}{1 + e^{\alpha + \bm{x}_i^{\top}\boldsymbol{\beta}}}\Big)^{y_i}\Big(\frac{1}{e^{\alpha + \bm{x}_i^{\top}\boldsymbol{\beta}}}\Big)^{1-y_i} \\ \end{aligned} \tag{22.1}\]
关于参数 \(\alpha,\boldsymbol{\beta}\) 的对数似然函数如下:
\[ \begin{aligned} \ell(\alpha,\boldsymbol{\beta}) &= \log \mathcal{L}(\alpha,\boldsymbol{\beta}) \\ & = \sum_{i=1}^{n} \Big[y_i \log (p_i) + (1 - y_i) \log(1-p_i)\Big] \\ &= \sum_{i=1}^{n} \Big[y_i \log \Big(\frac{e^{\alpha + \bm{x}_i\boldsymbol{\beta}}}{1 + e^{\alpha + \bm{x}_i\boldsymbol{\beta}}}\Big) + (1 - y_i) \log\Big(\frac{1}{e^{\alpha + \bm{x}_i\boldsymbol{\beta}}}\Big)\Big] \end{aligned} \tag{22.2}\]
对数似然函数 \(\ell(\alpha,\boldsymbol{\beta})\) 关于参数 \(\alpha,\boldsymbol{\beta}\) 的偏导数如下:
\[ \begin{aligned} \frac{\partial \ell(\alpha,\boldsymbol{\beta})}{\partial \alpha} &= \sum_{i=1}^{n}\Big[ \big(\frac{y_i}{p_i} - \frac{1- y_i}{1 - p_i}\big) \frac{\partial p_i}{\partial \alpha} \Big] \\ \frac{\partial \ell(\alpha,\boldsymbol{\beta})}{\partial \boldsymbol{\beta}} &= \sum_{i=1}^{n}\Big[\big(\frac{y_i}{p_i} - \frac{1- y_i}{1 - p_i}\big) \frac{\partial p_i}{\partial \beta} \Big] \\ & = \sum_{i=1}^{n}\Big[\big(\frac{y_i}{p_i} - \frac{1- y_i}{1 - p_i}\big) p_i(1- p_i) \bm{x}_i^{\top} \Big] \end{aligned} \tag{22.3}\]
其中, \(p_i = \frac{e^{\alpha + \bm{x}_i\boldsymbol{\beta}}}{1 + e^{\alpha + \bm{x}_i\boldsymbol{\beta}}}\) ,要使 \(\ell(\alpha,\boldsymbol{\beta})\) 取极大值,一般通过迭代加权最小二乘算法(Iteratively (Re-)Weighted Least Squares,简称 IWLS)求解此优化问题,它可以看作拟牛顿法的一种特殊情况,在 R 语言中,函数 glm()
是求解此类问题的办法。
22.3 数值优化问题求解器
22.3.1 optim()
从一个逻辑回归模型模拟一组样本,共 2500 条记录,即 \(n = 2500\),10 个观测变量,即 \(k=10\),其中,只有变量 \(X_1\) 和 \(X_2\) 的系数非零,参数设定为 \(\alpha = 1, \beta_1 = 3,\beta_2 = -2\),而 \(\beta_i = 0, i=3, \cdots, 10\) 模拟数据的代码如下:
模拟数据矩阵 X 与上述记号 \(X\) 是对应的,记号 \(\bm{x_i}^{\top}\) 表示数据矩阵的第 \(i\) 行。\(\alpha\) 是逻辑回归方程的截距,\(\bm{\beta}\) 是 \(k\) 维列向量,\(X\) 是 \(n \times k\) 维的矩阵且 \(n > k\),\(y\) 是 \(n\) 维向量。极大化对数似然函数 式 22.2 ,就是求解一个多维非线性无约束优化问题。方便起见,将 \(\alpha\) 合并进 \(\bm{\beta}\) 向量,另,函数 optim()
默认求极小,因此在对数似然函数前添加负号。
高维情形下,没法绘制似然函数图形,退化到二维,如 图 22.2 所示,二维情形下的逻辑回归模型的负对数似然函数曲面。

当用 Base R 函数 optim()
来求解时,发现 Nelder-Mead 算法收敛慢,易陷入局部最优解,即使迭代 10000 次,与真值仍然相去甚远。当用 SANN (模拟退火算法)求解此 11 维非线性无约束优化问题时,迭代 10000 次后,比较接近真值。
#> $par
#> [1] 1.0755086156 3.2857327374 -2.1172404451 -0.0268567120 0.0184306330
#> [6] 0.0304496968 0.0045154725 0.1283816433 -0.0746276329 -0.0624193044
#> [11] -0.0001349772
#>
#> $value
#> [1] 754.1838
#>
#> $counts
#> function gradient
#> 10000 NA
#>
#> $convergence
#> [1] 0
#>
#> $message
#> NULL
根据目标函数计算其梯度,有了梯度信息,可以使用迭代效率更高的 L-BFGS-B 算法。
#> $par
#> [1] 1.00802641 3.11296713 -2.00955313 0.05855394 -0.02650585 0.01330428
#> [7] 0.02171815 0.10213455 -0.02949774 -0.08633384 0.08098888
#>
#> $value
#> [1] 750.9724
#>
#> $counts
#> function gradient
#> 13 13
#>
#> $convergence
#> [1] 0
#>
#> $message
#> [1] "CONVERGENCE: REL_REDUCTION_OF_F <= FACTR*EPSMCH"
相比于函数 optim()
,R 包 nloptr 不但可以提供类似的数值优化功能,而且可以处理各类非线性约束,能力更强。仍然基于上面的优化问题, 调用 nloptr 包求解的代码如下:
#>
#> Call:
#>
#> nloptr(x0 = rep(1, 11), eval_f = log_logit_lik, eval_grad_f = log_logit_lik_grad,
#> opts = list(algorithm = "NLOPT_LD_LBFGS", xtol_rel = 1e-08))
#>
#>
#> Minimization using NLopt version 2.7.1
#>
#> NLopt solver status: 3 ( NLOPT_FTOL_REACHED: Optimization stopped because
#> ftol_rel or ftol_abs (above) was reached. )
#>
#> Number of Iterations....: 23
#> Termination conditions: xtol_rel: 1e-08
#> Number of inequality constraints: 0
#> Number of equality constraints: 0
#> Optimal value of objective function: 750.97235708148
#> Optimal value of controls: 1.008028 3.112977 -2.009557 0.05854534 -0.02650855 0.01330416 0.02171839
#> 0.1021212 -0.02949994 -0.08632463 0.08098663
如果对数似然函数是多模态的,一般的求解器容易陷入局部最优解,推荐用 nloptr 包的全局优化求解器。
22.3.2 glm()
Base R 提供的函数 glm()
拟合模型,指定联系函数为 logit 变换。
#>
#> Call:
#> glm(formula = y ~ X, family = binomial(link = "logit"))
#>
#> Coefficients:
#> Estimate Std. Error z value Pr(>|z|)
#> (Intercept) 1.00803 0.07395 13.631 <2e-16 ***
#> X1 3.11298 0.13406 23.222 <2e-16 ***
#> X2 -2.00956 0.09952 -20.192 <2e-16 ***
#> X3 0.05855 0.06419 0.912 0.362
#> X4 -0.02651 0.06588 -0.402 0.687
#> X5 0.01330 0.06461 0.206 0.837
#> X6 0.02172 0.06496 0.334 0.738
#> X7 0.10212 0.06279 1.626 0.104
#> X8 -0.02950 0.06474 -0.456 0.649
#> X9 -0.08632 0.06482 -1.332 0.183
#> X10 0.08099 0.06385 1.268 0.205
#> ---
#> Signif. codes: 0 '***' 0.001 '**' 0.01 '*' 0.05 '.' 0.1 ' ' 1
#>
#> (Dispersion parameter for binomial family taken to be 1)
#>
#> Null deviance: 3381.4 on 2499 degrees of freedom
#> Residual deviance: 1501.9 on 2489 degrees of freedom
#> AIC: 1523.9
#>
#> Number of Fisher Scoring iterations: 6
或者也可以用函数 glm.fit()
,效果类似,使用方式不同罢了。
#> [1] 1.00802820 3.11297679 -2.00955727 0.05854534 -0.02650855 0.01330416
#> [7] 0.02171839 0.10212118 -0.02949994 -0.08632463 0.08098663
函数 glm()
的参数是一个公式,函数 glm.fit()
的参数是矩阵、向量,用函数 glm()
拟合模型,其内部调用的就是函数 glm.fit()
。
22.3.3 glmnet 包
调用 glmnet 包的函数 glmnet()
拟合模型,指定指数族的具体形式为二项分布,伯努利分布是二项分布的特殊形式,也叫两点分布或0-1分布。
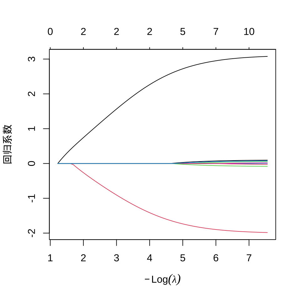
逻辑回归模型系数在 L1 正则下的迭代路径图
从图可见,剩余两个系数是非零的,一个是 3, 一个是 -2,其余都被压缩,而接近为 0 了。

随着迭代的进行,惩罚系数 \(\lambda\) 越来越小,接近于 0,这也是符合预期的,因为模型本来就是简单的逻辑回归,不带惩罚项。选择一个迭代趋于稳定时的 \(\lambda\) 比如 0.0005247159,此时各个参数的取值如下:
#> 11 x 1 sparse Matrix of class "dgCMatrix"
#> s=0.0005247159
#> (Intercept) 0.997741857
#> V1 3.076358149
#> V2 -1.984018387
#> V3 0.052633923
#> V4 -0.020195037
#> V5 0.008065018
#> V6 0.015936357
#> V7 0.095722046
#> V8 -0.023589159
#> V9 -0.080864640
#> V10 0.075234011
截距 (Intercept) 对应 \(\alpha = 0.997741857\),而 \(\beta_1 = 3.076358149\) 对应 V1,\(\beta_2 = -1.984018387\) 对应 V2,以此类推。
22.4 评估模型的分类效果
逻辑回归模型是二分类模型,评估模型的分类效果,两个办法。
- 可以用 AUC 指标或者 ROC 曲线,pROC 包和 ROCR 包都可以绘制 ROC 曲线。
- 可以用 Wilcoxon 检验,越显著表示分类效果越好。
22.4.1 ROC 曲线和 AUC 值
ROC 是 Receiver Operating Characteristic 简写。随机抽取 2000 个样本作为训练集,余下的数据作为测试集。
函数 glm()
拟合训练集数据
将训练好的模型用于测试集,调用函数 predict()
进行预测,type = "response"
获得预测概率值,它是对数几率,比值比的对数。
返回值介于 0 - 1 之间,表示预测概率。在测试集上绘制 ROC 曲线。
#> Setting levels: control = 0, case = 1
#> Setting direction: controls < cases

ROC 曲线越往左上角拱,表示预测效果越好。FPR 是 False Positive Rate 的缩写,TPR 是 True Positive Rate 的缩写。
#> Setting levels: control = 0, case = 1
#> Setting direction: controls < cases
#> Area under the curve: 0.9487
AUC 是 area under curve 的缩写,表示 ROC 曲线下的面积,所以 AUC 指标越接近 1 越好。
22.4.2 Wilcoxon 检验
对每个标签的预测概率指定服从均匀分布,相当于随机猜测,所以最后 ROC 会接近对角线,而且样本量越大越接近,AUC 会越来越接近 0.5。如果预测结果比随机猜测要好,Wilcoxon 检验会显著,预测效果越好检验会越显著,表示预测 pred 和观测 y 越接近。